北極星儲能網獲悉,7月7日,工信部發布《關于修改<乘用車企業平均燃料消耗量與新能源汽車積分并行管理辦法> 的決定(征求意見稿)》,對積分計算方法和考核比例進行了修改、增加了積分市場交易調節機制,以及完善了積分核查和處罰要求。
其中積分計算和考核部分,將2024—2025年度新能源乘用車標準車型分值較上一階段平均下調40%左右(與2021—2023年度32%~52%的下調幅度基本一致),新能源汽車積分考核比例設定為28%和38%,并對應調整了積分計算方法和分值上限。考慮到燃料電池乘用車仍處在示范運營發展階段,為體現鼓勵導向,在車型分值方面給予了一定放寬,標準車型單車分值下調20%。為引導技術升級,將動力電池能量密度在90瓦時/公斤至105瓦時/公斤之間的車型和105瓦時/公斤至125瓦時/公斤之間的車型分值調整系數分別下調至0.7和0.8。
原文如下:
公開征求對《關于修改<乘用車企業平均燃料消耗量與新能源汽車積分并行管理辦法> 的決定(征求意見稿)》的意見
按照《新能源汽車產業發展規劃(2021—2035年)》(國辦發〔2020〕39號)、《乘用車企業平均燃料消耗量與新能源汽車積分并行管理辦法》(工業和信息化部財政部商務部海關總署市場監管總局(原質檢總局)令第44號)的相關規定,工業和信息化部裝備工業一司會同相關部門司局組織編制了《關于修改<乘用車企業平均燃料消耗量與新能源汽車積分并行管理辦法>的決定(征求意見稿)》,現向社會公開征求意見,請于2022年8月7日前反饋意見。
附件:1.關于修改《乘用車企業平均燃料消耗量與新能源汽車積分并行管理辦法》的決定(征求意見稿)
2.《關于修改<乘用車企業平均燃料消耗量與新能源汽車積分并行管理辦法>的決定(征求意見稿)》起草說明
聯系人:工業和信息化部裝備工業一司
傳 真:010—66013726
電子郵箱:vehicle@miit.gov.cn
通信地址:北京市西城區西長安街13號工業和信息化部裝備工業一司(郵編:100804),請在信封上注明“積分辦法征求意見”。
工業和信息化部
2022年7月7日
關于修改《乘用車企業平均燃料消耗量與新能源汽車積分并行管理辦法》的決定
(征求意見稿)
為適應我國節能與新能源汽車產業發展和技術進步需要,工業和信息化部等有關部門決定對《乘用車企業平均燃料消耗量與新能源汽車積分并行管理辦法》作如下修改:
一、將第十五條第三款修改為:“2021年度至2025年度的新能源乘用車車型積分按照《新能源乘用車車型積分計算方法》(見附件2)確定。2026年度及以后年度的新能源乘用車車型積分,由工業和信息化部另行公布。”
二、第二十一條增加一款,作為第二款:“按照《乘用車燃料消耗量評價方法及指標》第4.2款要求計算并公示乘用車企業平均二氧化碳排放量。”
三、將第二十九條修改為:“乘用車企業購買的新能源汽車正積分,可以在有效期內依據本辦法規定進行抵償和結轉。”
四、增加一章“積分交易市場調節機制”作為第六章,包括第三十一條至第三十四條。
五、增加一條,作為第三十一條:“建立新能源汽車正積分收儲、釋放機制,保障積分交易市場平穩運行。工業和信息化部設立積分池,對新能源汽車正積分進行收儲和釋放。”
六、增加一條,作為第三十二條:“自2023年起,當年度產生和結轉的新能源汽車正積分之和,大于考慮結轉、轉讓積分抵償后的企業平均燃料消耗量負積分與新能源汽車負積分之和的2.0倍時,在每年度積分核算情況報告發布后90日內,企業可根據自愿原則將新能源汽車正積分存儲至積分池,存儲的積分數量不超過自身當年度產生和結轉的新能源汽車正積分總量的40%。收儲的新能源汽車正積分不設置結轉比例要求,有效期自存儲年起不超過五年。”
七、增加一條,作為第三十三條:“當年度產生和結轉的新能源汽車正積分之和,小于考慮結轉、轉讓抵償后燃料消耗量負積分與新能源汽車負積分之和的1.5倍時,積分池釋放新能源汽車正積分至上述倍數關系達到1.5倍。釋放方案于每年6月30日前向社會公示。
按照積分池中企業存儲積分占比釋放相應數量的積分至各企業賬戶,由企業進行積分交易和負積分抵償。當年度積分交易期結束之后,未使用的釋放正積分返還積分池。”
八、增加一條,作為第三十四條:“工業和信息化部、財政部、商務部、海關總署、市場監管總局將根據產業發展情況和碳排放管理工作需要,適時研究建立與其他碳減排體系的銜接機制。”
九、將第三十二條修改為第三十六條,并將第一款修改為:“工業和信息化部會同財政部、商務部、海關總署、市場監管總局對乘用車企業平均燃料消耗量與新能源汽車積分及執行情況進行核查,核查方式包括隨機抽查、定期核查或專項核查等。”
十、將第三十四條修改為第三十八條,并將第一款修改為:“乘用車企業有下列情形之一的,工業和信息化部等部門按照職責給予通報,并按照核查值核算平均燃料消耗量與新能源汽車積分;視情節輕重,給予列入失信企業名單進行通報,禁止積分轉讓、交易等處罰:”
十一、將第三十六條修改為第四十條,并將第一款修改為:“乘用車企業平均燃料消耗量與新能源汽車積分管理要求,納入乘用車生產企業及產品準入條件。乘用車企業有下列情形之一的,在其負積分抵償歸零前,對其燃料消耗量達不到《乘用車燃料消耗量評價方法及指標》車型燃料消耗量目標值的新產品,不予列入《道路機動車輛生產企業及產品公告》或者不予核發強制性產品認證證書,暫停企業燃料消耗量達不到目標值乘用車產品合格證電子信息或進口車輛電子信息報送,并可以依照《汽車產業發展政策》《強制性產品認證管理規定》等有關規定處罰:”
十二、將第三十七條修改為第四十一條,并將第一款修改為:“本辦法所稱核算年度是指每年1月1日至12月31日。境內生產的乘用車以機動車整車出廠合格證的發證日期為準確定相應的年度;進口乘用車以獲得強制性產品認證車輛的海關報關單證放行日期為準確定相應的年度。”
十三、將第三十一條、第三十三條、第三十五條、第三十八條、第三十九條、第四十條分別修改為第三十五條、第三十七條、第三十九條、第四十二條、第四十三條、第四十四條。
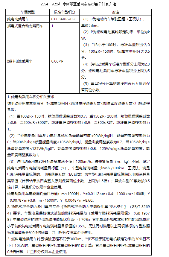
十四、附件2《新能源乘用車車型積分計算方法》增加2024至2025年度新能源乘用車車型積分計算方法,如下表所示:

十五、附件3《乘用車企業平均燃料消耗量與新能源汽車積分報告》將“條件A試驗電能消耗量⑤”和“條件B試驗燃料消耗量⑤”分別修改為“電量消耗模式電能消耗量⑤”和“電量保持模式燃料消耗量⑤”。
此外,對相關條文序號和個別文字作相應修改。
本決定自2023年X月X日起施行。《乘用車企業平均燃料消耗量與新能源汽車積分并行管理辦法》(工業和信息化部 財政部 商務部 海關總署 市場監管總局(原質檢總局)令第44號)根據本決定作相應修改,重新公布。
《關于修改<乘用車企業平均燃料消耗量與新能源汽車積分并行管理辦法>的決定(征求意見稿)》起草說明
按照《新能源汽車產業發展規劃(2021—2035年)》(國辦發〔2020〕39號)、《乘用車企業平均燃料消耗量與新能源汽車積分并行管理辦法》(工業和信息化部財政部商務部海關總署市場監管總局(原質檢總局)令第44號)的相關規定,工業和信息化部裝備工業一司會同相關部門司局組織編制了《關于修改<乘用車企業平均燃料消耗量與新能源汽車積分并行管理辦法>的決定(征求意見稿)》。有關情況說明如下:
一、修訂背景及必要性
為了節約能源、保護環境,促進汽車產業健康發展,2017年9月,工業和信息化部、財政部、商務部、海關總署、市場監管總局(原質檢總局)聯合發布了《乘用車企業平均燃料消耗量與新能源汽車積分并行管理辦法》(以下簡稱《積分辦法》),2020年6月修訂發布《關于修改<乘用車企業平均燃料消耗量與新能源汽車積分并行管理辦法>的決定》(以下簡稱《積分辦法修改決定》)。《積分辦法》實施以來,在引導汽車節能、促進新能源汽車產業發展等方面發揮了重要作用。2021年,我國新能源乘用車產量達到335.9萬輛,同比增長1.7倍,連續7年位居全球第一;行業平均燃料消耗量達到5.10升/100公里(WLTC工況),超額完成5.98升/100公里的燃料消耗量目標;純電動乘用車平均續駛里程達到392公里,平均電能消耗量達到12.2度/100公里,較2016年分別提升90%、下降23%。
我國提出碳達峰、碳中和戰略,國際上主流國家紛紛提出碳中和愿景,產業發展面臨新形勢;《積分辦法》執行過程中存在機制不夠靈活、市場供需調節能力不足等問題。為了更好發揮政策作用,促進產業高質量發展,需與時俱進對《積分辦法》進行修訂完善。
二、主要工作過程
《積分辦法修改決定》發布實施以后,我部即啟動了下一階段積分政策研究工作。主要包括:
一是統籌考慮產業發展和“雙碳”戰略實施,對中長期市場規模、技術趨勢等進行系統研究,測算形成新能源汽車積分比例方案、優化車型積分計算方法。二是開展大規模調研,廣泛聽取國內外重點企業意見建議,對于行業重點關注的積分交易市場供需調節機制、新能源汽車積分考核要求等開展專題研究。三是就《積分辦法》修訂思路和有關方案組織3次座談研討,書面征求了相關部門、行業機構、重點企業意見,在此基礎上,進一步修改完善,形成《關于修改<積分辦法>的決定(征求意見稿)》。
三、主要修改內容
(一)更新了新能源汽車積分計算方法和考核比例
為推進實施“雙碳”戰略,保障實現《新能源汽車產業發展規劃(2021—2035年)》新能源汽車發展目標和油耗目標,綜合考慮技術進步、成本下降和新能源、油耗積分合規成本變化情況,基于新能源汽車正積分與新能源汽車負積分、油耗負積分基本平衡原則,測算提出2024、2025年積分要求。將2024—2025年度新能源乘用車標準車型分值較上一階段平均下調40%左右(與2021—2023年度32%~52%的下調幅度基本一致),新能源汽車積分考核比例設定為28%和38%,并對應調整了積分計算方法和分值上限。考慮到燃料電池乘用車仍處在示范運營發展階段,為體現鼓勵導向,在車型分值方面給予了一定放寬,標準車型單車分值下調20%。為引導技術升級,將動力電池能量密度在90瓦時/公斤至105瓦時/公斤之間的車型和105瓦時/公斤至125瓦時/公斤之間的車型分值調整系數分別下調至0.7和0.8。
(二)增加了積分交易市場調節機制
為保障積分供需基本平衡,穩定企業預期,新增“積分交易市場調節機制”一章。一是建立積分池制度,在積分市場供大于求時,由企業自愿申請新能源汽車正積分收儲;在供小于求時釋放存儲的新能源汽車正積分,以此調節積分市場供需。二是研究設定積分池收儲、釋放積分的觸發條件。根據積分市場歷史交易情況,對2017—2020年度積分價格和價值之比,與市場供需關系進行量化評估,當年度可供交易的新能源汽車正積分與待外部交易抵償的負積分比值(簡稱供需比)為1.5倍時,積分價格與積分價值相近;當供需比大于2.0倍時,積分價格將大幅偏離積分價值。對此將供需比2.0倍和1.5倍分別作為積分池啟動收儲、釋放積分的觸發條件;同時為最大限度減少對交易市場的干預,供需比介于1.5和2.0倍之間時,積分池不啟動。三是明確積分池收儲的優惠條件和收儲上限要求。收儲至積分池的新能源汽車正積分不受積分結轉比例要求限制,并給予五年有效期優惠;同時為避免過量存儲導致市場上可供交易的積分不足,經過測算評估,設定企業存儲積分比例為不高于自身當年度產生和結轉的新能源汽車正積分總量的40%。四是明確積分池釋放機制。啟動積分釋放后,積分池將自動釋放積分至供需比達到1.5倍,并根據積分池中企業存儲積分占比將積分分配至各企業,當年度未使用的釋放積分將返還積分池。
(三)完善了積分核查和處罰要求
為推動解決《積分辦法》執行過程中數據漏報、錯報、瞞報等情況,以及負積分不抵償等問題,進一步加強針對性要求。一是強化核查管理,明確通過隨機抽查、定期核查、專項核查等多種方式加強積分及執行情況核查。二是嚴格處罰措施。對報送數據與實際不符的,暫停其積分轉讓、交易;對負積分未抵償的,暫停企業燃料消耗量達不到目標值的乘用車產品合格證電子信息或進口車輛電子信息報送。
(四)其他修訂內容
一是為推進國家“雙碳”戰略實施,增加企業平均碳排放水平公示要求,并提出將根據產業發展和碳排放管理工作需要,適時研究建立與其他碳減排體系的銜接機制。二是考慮到政策運行基本穩定,且已建立積分市場調節機制,對此為進一步提高積分交易靈活性、便于企業自主決策安排,允許企業購買的新能源汽車正積分進行抵償和結轉。三是為保障數據統計更為準確,調整境內生產、進口乘用車分別以合格證發證日期、海關報關單證放行日期為準確定核算年度。
責任編輯: 李穎