根據上海市人民政府辦公廳印發上海能源發展“十三五”規劃,“十二五”期間,全市新能源利用實現新一輪快速增長。崇明、長興和老港等陸上風電基地加快建設,東海大橋二期工程投產發電,分布式光伏呈現爆發式增長,全市風電和光伏裝機分別達到61萬千瓦和29萬千瓦,分別是“十一五”期末的3倍和15倍。
“十三五”期間,為實現全社會煤炭消費總量負增長,將進一步加大天然氣替代力度,大力發展太陽能、風電等新能源。提高城市電氣化水平,提高電力在終端能源消費中的比重。把節能優先貫穿于生產生活、能源發展等全過程。
涉及光伏行業內容節選如下:
進一步推動新能源發展
大力發展分布式光伏。積極推進太陽能利用多元化、創新化發展。重點依托工商業建筑、公共建筑屋頂、產業園區實施分布式光伏發電工程,推進“陽光校園”等專項工程。積極探索農光互補、漁光互補、風光互補等多種開發模式。“十三五”期間,新增裝機50萬千瓦,總裝機達到80萬千瓦。推進太陽能熱利用,鼓勵通過多能互補等形式提高能源綜合利用水平。
進一步推動能源科技創新和服務創新
太陽能發電(光伏、光熱):推動高效晶硅電池開發,加快染料敏化電池、柔性薄膜電池及組件的示范應用和產業化。推進太陽能光熱發電前沿技術研究。鼓勵圍繞光伏項目開展的咨詢設計、運行維護、檢測認證、融資評估等衍生服務業發展。
專欄4:染料敏化太陽能電池
染料敏化太陽能電池(Dye Sensitized Solar Cell,DSSC)是一種低成本的第三代太陽能電池,可利用任何光強、任何光照角度的入射光發電,具有工作時間長、原料省、能耗低、環境友好、工藝和設備簡單、美觀、有裝飾效果等特點。
上海已形成工業量級DSSC電池及組件的生產能力,開發了類玻璃幕墻、類石材型等大面積高效率電池組件,以滿足不同建筑幕墻需求。此外,上海研制出DSSC智能公交站牌、移動充電樁、ETC卡片電源等產品,將其應用于智能交通、微電源等領域。
深化能源體制改革和機制創新
鼓勵能源金融創新。重點在新能源金融機制創新領域有所突破,籌劃國家分布式光伏金融創新示范區。落實“陽光貸”政策,拓寬新能源投融資渠道,構建新能源投融資平臺。進一步發揮政府投資引導基金的功能和作用,鼓勵和引導商業銀行創新信貸產品,完善新能源保險和擔保機制,加大金融對新能源產業發展的支持力度。充分發揮市場化機制和專業化團隊作用,創新科技投入模式,探索能源科技研發和產業化的新路。
專欄6:陽光貸
為進一步推動上海新能源的領先發展,切實解決分布式光伏企業面臨的突出融資問題,根據國家能源局的工作要求,2015年12月,市發展改革委會同市財政局聯合印發《關于開展分布式光伏“陽光貸”有關工作的通知》,依托全市中小企業融資擔保工作體系,通過行業融合、政銀合作和機制創新,降低項目融資信用風險和貸款成本,在全國率先建立分布式光伏金融創新和服務平臺。“十三五”間,上海將引入更多市場化手段,推動分布式光伏行業管理、服務體系和金融機制的同步完善和協同創新。
全文如下:
上海市能源發展“十三五”規劃
能源事關經濟社會發展全局、緊密聯系人民群眾生活,也是我國全面深化改革的重點領域。為實現到2020年上海基本建成“四個中心”和社會主義現代化國際大都市、形成具有全球影響力的科技創新中心(以下簡稱“科創中心”)基本框架的總體目標,推動能源生產和消費革命,促進能源與經濟、社會、環境、生態的協調發展,根據《上海市國民經濟和社會發展第十三個五年規劃綱要》,制定本規劃。
一、發展基礎
“十二五”期間,上海大力推進能源基礎設施建設,能源供應保障能力進一步提高。同時,積極轉變能源發展方式,在能源結構調整、能源消費總量控制、能源清潔化利用以及能源科技裝備進步等方面取得了顯著成效,為“十三五”時期能源可持續發展奠定了較好的基礎。
(一)能源重大項目加快建設,供應保障能力持續提升
皖電東送1000千伏特高壓交流輸電線路工程投產,淮南-南京-上海1000千伏特高壓工程、虹楊輸變電工程等重大項目開工建設,全市形成了“四交四直”的市外受電通道結構,完善了以500千伏雙環網為基礎的城市電網主網架,接受市外來電最高達到1500萬千瓦,比“十一五”時期增長50%以上;臨港燃機一期、奉賢南橋能源中心等燃氣發電項目相繼投產,電力供應保障得到進一步加強。如東-海門-崇明島天然氣輸送管道、上海天然氣主干管網二期和崇明島天然氣管道等重大工程相繼建成通氣,累計建成高壓天然氣管道超過750公里,燃氣安全供應水平得到進一步提高。石洞口燃氣生產和能源儲備項目、浦航中轉油庫二期擴建項目投入使用,油氣應急儲備能力進一步增強。
(二)能源消費增速明顯放緩,能源結構調整步伐加快
通過產業結構調整、能效提升、需求側管理等多方面舉措,本市能源消費總量增長明顯放緩。2015年全市能源消費總量約114億噸標準煤,年均增速從“十一五”期間的6.3%下降到“十二五”期間的1.3%。本市抓住能源供需矛盾趨緩、清潔能源供應充足和新能源政策集中出臺的有利時機,大力推進能源結構調整。其中,煤炭占一次能源消費比重下降約14個百分點,天然氣、外來電、本地非化石能源消費比重分別提高約4個百分點、6個百分點、0.5個百分點。燃氣發電在全市發電裝機中的比重突破20%,告別使用了150年的人工煤氣,實現城市管道燃氣全天然氣化。
(三)新能源利用快速增長,政策環境不斷優化完善
修訂出臺《上海市風電開發建設管理暫行辦法》《上海市光伏發電項目管理辦法》《上海市可再生能源和新能源發展專項資金扶持辦法》等政策,全市新能源利用實現新一輪快速增長。崇明、長興和老港等陸上風電基地加快建設,東海大橋二期工程投產發電,分布式光伏呈現爆發式增長,全市風電和光伏裝機分別達到61萬千瓦和29萬千瓦,分別是“十一五”期末的3倍和15倍。崇明被授予“國家綠色能源示范縣”稱號。建成具有國際先進水平的老港再生能源利用中心。出臺國內首個地方性充電設施鼓勵支持政策《上海市鼓勵電動汽車充換電設施發展暫行辦法》,全市電動汽車充換電設施快速發展。到2015年底,累計建成充電設施超過2萬個。
(四)節能降耗取得顯著成效,煤電節能減排國際領先
全市單位生產總值能耗累計下降25.45%,超額完成國家下達的節能目標。制定下達各年度重點用煤單位煤炭消費總量控制目標,出臺新一輪分布式供能系統扶持政策、燃煤(重油)鍋爐和窯爐清潔能源替代實施方案,新增分布式能源約5萬千瓦,全面完成中小燃煤鍋爐和窯爐清潔能源替代或關停。出臺煤電節能減排升級改造實施方案,火電平均供電煤耗下降到300克/千瓦時,達到國際先進水平。全面完成燃煤電廠脫硝和高效除塵改造,外高橋第三發電廠成為國家煤電節能減排示范基地,漕涇2號機列入國家煤電機組環保改造示范項目,達到燃機排放標準。積極推進成品油質量升級,全面實行滬Ⅴ車用汽柴油標準。
(五)能源科技裝備能力提升,國家研發機構相繼落戶
聚焦國家戰略,在核電、先進火電、燃氣輪機、儲能、智能電網等重點領域,全市能源裝備制造產業形成了較為完整的產業鏈。制成國內首臺AP1000蒸汽發生器、控制棒驅動機構、堆內構件,首臺高溫氣冷堆壓力容器水壓試驗成功,首次全面突破核電動態刻棒技術,為我國研制先進核電技術堆型提供了強有力的支撐。研制成功百萬千瓦二次再熱超超臨界機組和首臺IGCC(整體煤氣化聯合循環發電)氣化爐,使我國火力發電技術躋身甚至趕超世界先進水平。上海電氣成功入股安薩爾多,進一步提升燃機研發能力。掌握染料敏化電池成套核心關鍵技術,研發出世界最大的鈉硫電池,貫通年產2兆瓦中試線。“國家能源智能電網用戶端重點實驗室”“國家能源煤氣化技術研發中心”等一批國家級研發機構相繼落戶,攻克可實現分布式能源規模接入的微電網等一批關鍵技術難題。
(六)能源體制改革穩步推進,能源價格機制不斷完善
穩步推進能源要素市場化改革,上海石油天然氣交易中心落戶并開始試運行,上海國際能源交易中心原油期貨基本具備上市條件。推進崇明電力體制改革,解決了多年來制約崇明農網發展的體制性矛盾。出臺《上海市加快電網建設若干規定》,通過機制創新來化解電網建設難題。率先全面建立用電、用氣居民用戶階梯價格制度,促進社會合理節約用能;實施汽柴油價格、煤電價格、天然氣和民用瓶裝液化氣價格上下游聯動,及時疏導價格矛盾;對分布式供能和煤改氣鍋爐的天然氣價格實行優惠政策,促進清潔能源的推廣和使用;放開車用天然氣價格和工業區供熱價格,充分發揮市場配置資源的作用。
二、發展機遇和挑戰
“十三五”時期,上海能源發展既面臨著機遇,也面臨諸多矛盾和嚴峻挑戰。
(一)發展機遇
從國際看,能源市場供需總體寬松,能源需求增長更為趨緩。隨著美國能源自給率上升、歐洲需求減緩和亞洲經濟的不斷發展,全球能源生產重心西移、消費重心東移,能源流動將呈現更明顯的自西向東轉移趨勢。各國圍繞新能源和節能環保,加快科技創新步伐,能源有望成為引領產業變革和經濟轉型升級的率先突破領域之一,全球新增裝機主要是可再生能源、核電和氣電等。全球能源價格將呈現總體波動趨勢,地緣政治博弈、氣候變化談判、發達國家再工業化等,都增加了全球能源安全的不確定性。
從國內看,能源供需矛盾有所緩解,我國能源消費總量增長將比“十二五”時期明顯放緩。全國能源供需格局呈逆向分布,資源約束、應對氣候變化、保護生態環境等對于能源發展提出更高要求。我國將重點實施“節約優先、立足國內、綠色低碳、創新驅動”的能源發展戰略,能源體制改革將深入推進,能源價格將進一步發揮引導調節作用。
從上海“十三五”時期發展趨勢看,一是能源供需進入相對寬松期。經過前期十多年上海能源項目的大力建設,上海能源供應形勢明顯改善,預計“十三五”時期仍將總體相對寬松。但是,極端條件、個別時段、局部區域可能還會出現能源供應緊張情況。二是能源結構調整迎來機遇期。節能減排和應對氣候變化以及市民對環境的期盼,對能源結構調整提出了更高的要求,能源相對寬松也為能源結構調整優化創造了有利條件。三是能源體制改革面臨攻堅期。“十三五”時期是我國推進能源體制改革的關鍵時期,上海作為改革開放的前沿,要在保障能源供應安全的同時,緊密結合特大型城市特點,積極穩妥推進能源管理體制機制創新。
(二)發展面臨的挑戰
1.能源安全面臨新的挑戰。隨著上海用電峰谷差不斷拉大,電力低谷負備用不足等調峰矛盾十分突出,需要進一步研究安全合理利用外來電。作為國際化大都市,上海平均供電可靠性與新加坡、東京、香港等國際大都市相比,還有一定差距。同時,上海單一氣源比重偏高,對進口氣源、海上運輸、接收站、海底管線的依賴度較高,天然氣儲存能力離國際水平仍有較大差距。
2.能源結構調整任務艱巨。全市煤炭消費總量依然超過4700萬噸,進一步削減潛力有限。全市部分公用燃煤機組以及自備燃煤電廠的污染物排放水平偏高,需加快進行清潔化改造。天然氣價格較高制約了市場需求。新能源發展面臨地域資源、發展空間等瓶頸。
3.能源價格和市場化改革有待深化。天然氣、電力仍然采用資源計劃配置、政府定價為主、管網統一管理的模式。既能保障能源供應安全,又能靈活反映市場供需變化、資源稀缺程度、環境保護支出的價格機制和管理體制尚未形成。
三、“十三五”時期發展指導思想、基本原則和主要目標
(一)指導思想
能源是城市經濟社會健康發展、人民生活水平持續提高的重要物質基礎和動力,“十三五”期間上海能源發展要貫徹落實創新、協調、綠色、開放、共享五大發展理念,牢固樹立能源安全底線、生態環保紅線、轉型發展主線的“三線”思維,以深化改革和科技創新為驅動力,以節能減排和結構調整為突破口,著力保增長、補短板、惠民生。爭取到2020年,率先建立與社會主義現代化國際大都市相適應的安全、清潔、高效、可持續的現代能源體系,為基本建成“四個中心”、加快建設科創中心提供堅強有力的能源保障。
(二)基本原則
1.安全為本。以保障供應為核心,以多源共濟為抓手,以科學技術為支撐,以預測預警為重點,進一步提高供電、供氣可靠性。適度超前規劃建設能源基礎設施,保留電源、電網、油氣管網等規劃選址。充分利用國際、國內兩個市場,拓展新的油氣資源,提高天然氣應急儲備調峰能力。加強電力需求側管理,發揮價格杠桿作用提升電網調峰性能。優化調整外來電結構比重和運行方式,降低外來電單一通道比重。加強長三角區域合作和協調,提高能源資源互聯互保和余缺調劑能力。全面落實各級安全責任,深化安全風險管控,提升對突發事件、自然災害的應急處置能力建設。
2.綠色高效。統籌能源與經濟、社會、環境等協調發展,通過轉變能源發展方式,帶動產業結構升級和生產生活方式轉變,實現以較少能源消費支撐經濟社會發展。推動能源供給側結構性改革,優化一次能源結構,提高能源清潔利用水平。實現全社會煤炭消費總量負增長,進一步加大天然氣替代力度,大力發展太陽能、風電等新能源。提高城市電氣化水平,提高電力在終端能源消費中的比重。把節能優先貫穿于生產生活、能源發展等全過程。
3.創新融合。爭取從能源資源的輸入城市轉為能源要素的輸出城市,重點提升能源科技創新、能源應用示范、能源市場交易、能源金融投資等功能,輸出更多能源技術、服務、定價、資本、人才等。加快燃氣輪機、核電、儲能、高溫超導等關鍵核心技術攻關,努力推動分布式能源、智能微網、新能源汽車等示范應用。加快能源互聯網試點示范,不斷提高能源利用的智能化水平和效率。積極穩妥推進能源體制改革,加快完善電力、天然氣等能源要素交易平臺和能源大數據建設,推動商業模式創新。
4.開放共享。依托國家“一帶一路”和“長江經濟帶”戰略,鼓勵本地企業到滬外投資建設清潔能源、抽水蓄能、非常規油氣等資源開發項目,帶動能源技術裝備、能源服務貿易等共同“走出去”。支持國內外能源金融服務機構、能源咨詢服務企業落戶上海,加快建設具有國際影響力和價格話語權的能源要素市場,在國家參與全球能源治理和國際能源標準制定中發揮重要作用。實現城鄉基本用電和用能服務均等化,提高能源公共服務水平。
(三)主要目標
1.總量控制。2020年,全市能源消費總量控制在1.25億噸標準煤以內,年均增速在1.9%左右。煤炭消費總量實現負增長,進一步提高煤炭集中高效發電比例。全社會用電量預計控制在1560億千瓦時左右。
2.結構優化。2020年,煤炭占一次能源消費比重下降到33%左右。天然氣消費量增加到100億立方米左右,占一次能源消費比重達到12%,并力爭進一步提高。非化石能源占一次能源消費比重上升到14%左右,其中本地非化石能源占一次能源消費比重上升到1.5%左右,本地可再生能源發電裝機比重上升到10%左右。
3.安全保障。到2020年,力爭中心城區及重點區域供電可靠性達到99.993%,電網負荷備用率保持在10%-15%,電煤、天然氣、成品油等主要能源品種的儲備能力達到10-15天的水平。
4.節能環保。到2020年,全市燃煤機組污染物排放水平進一步下降,力爭全市火電機組平均供電煤耗下降到296克/千瓦時左右。電網線損率下降至5.85%,天然氣產銷差率下降至4.7%。

注:中心城區及重點區域是指外環以內地區及中國(上海)自由貿易試驗區、虹橋商務區、上海迪士尼樂園、臨港地區等。
四、主要任務
(一)進一步優化市內電源結構
1.加快煤電機組節能減排升級改造,促進煤電有序發展。優化升級外高橋、石洞口、漕涇三大發電基地,努力建設國際一流發電廠,啟動吳涇發電基地調整改造。加快煤電節能減排升級改造,按照“等容量、減煤量、減排量”原則,推動石洞口一廠高效機組改建工程。實施完成上海石化、寶鋼、高橋石化等自備電廠清潔改造,加快研究推進自備電廠調整方案。2017年,全市所有燃煤電廠都達到超低排放標準。優化項目建設時序,結合電力市場形勢,控制“十三五”時期煤電投產規模。全面實施燃煤電廠煤堆場封閉改造。
2.有序推進燃氣電廠建設。結合天然氣氣源、城市管網布局,建設閔行燃機等燃氣調峰電源。結合燃煤鍋爐關停替代供熱需要和地區結構調整,建設奉賢熱電等燃氣熱電聯產機組。到2020年,全市燃機規模預計達到800萬千瓦左右。積極爭取燃氣輪機國家重大專項落戶上海,研究建設重型燃機試驗電站。
3.促進分布式供能系統發展。按照單機規模小于1萬千瓦的要求,在醫院、賓館、工廠、大型商場、商務樓宇、綜合商業中心等建筑物以及工業園區、大型交通樞紐、旅游度假區、商務區等區域建設天然氣分布式供能。培育專業服務公司,進一步拓寬融資渠道,加快推進中科院高等研究院1-2兆瓦燃氣輪機研發及產業化,為分布式供能發展營造良好環境。
(二)進一步提升電網可靠性和智能化水平
1.完善多方向受電通道布局。建成投運1000千伏淮南-南京-上海交流特高壓工程,建成滬西和蘇州(上海側)兩座特高壓變電站,通過滬西-蘇州雙回特高壓線路,接入華東交流特高壓環網,形成南、北兩個交流特高壓通道受電格局,大幅提高上海電網的外來受電能力和運行可靠性。根據崇明三島負荷增長和新能源發展情況,適時啟動江蘇-崇明500千伏線路和500千伏崇明變電站建設,改善崇明三島電網結構,提高供電可靠性。
2.改造優化城市主網架和配電網。在雙環(雙環網+外半環)的基礎上,適度加強市中心和重點發展區域500千伏電網布點,建成500千伏虹楊地下變電站,新建3座、改擴建4座500千伏變電站。優化發展220千伏電網,進一步完善“中心站+終端站”的放射狀電網結構,打造滿足檢修方式下N-1的高可靠性電網,新建25座220千伏變電站。以國家推行城市配電網改造工程包為契機,加快城市配電網和農村電網改造,對超過運行年限、設備老化的中心城區戶外變電站有序實施改造,逐步將上海城市電網建設成為現代化一流堅強智能配電網。
3.加快推進智能電網建設。加快實現電網的信息化、自動化和互動化,實現安全、可靠、優質、清潔、高效、互動的電力供應。一是在中心城區推廣配電自動化建設,開展分布式電源接入控制、配網運行仿真、自愈控制、風險預警等智能化建設。二是將大數據分析技術與電力技術相結合,提高節電策略的有效性、用電預測的準確性、配用電網架和錯峰調度方案的適應性。三是全面推進實施崇明島智能電網集成示范工程,包括崇明智能電網配電自動化示范、東灘風儲示范工程、崇明鈉硫儲能工程化應用示范等。
4.科學規劃布局充換電設施。堅持“按需建設、適度超前、經濟實用、安全可靠”的原則,支持社會相關方開展充換電設施建設運營。加快建設上海市充換電設施公共數據采集與監測平臺,支持充換電設施的互聯互通。到2020年,投入運行的電動汽車充電設施總量不少于20萬個。
(三)進一步提高油氣供應保障能力和天然氣消費比重
1.提高油氣資源供應保障能力。資源方面,充分利用現有設施,靈活配置國際、國內兩種資源,積極推動中俄天然氣管道建設和末站設置,配合實施東海寧波天然氣聯絡線建設并積極爭取后續氣量進滬,實施并完成上海LNG海底管道復線工程,推進洋山LNG二期工程前期工作,研究啟動上海LNG第二接收站選址。加快推進成品油質量升級,完成車用汽柴油Ⅵ標準和普通柴油國Ⅴ標準實施。管網方面,推動金山-虹橋機場航油管道、崇明-長興-浦東天然氣過江管道、五號溝-臨港天然氣管道、臨港-上海化工區天然氣管道等油氣管網項目建設,提升城市用能安全,增強浦東、虹橋兩大國際機場航油保障能力,加強郊區輸配管網、大用戶供氣專線等規劃建設,推進長三角區域天然氣管網聯通。儲備調峰方面,重點推進五號溝LNG二期儲罐擴建和上海LNG儲罐擴建項目,規劃研究新的LNG儲備設施、石洞口能源儲備基地擴建等項目,推進LNG反輸研究。終端網點方面,優化調整一批加油站和加氣站,經過安全評估,在部分加油站增設加氣和充電功能。
2.大力推廣天然氣利用。進一步加大天然氣替代力度,完成浦東、金山、青浦等集中供熱企業的清潔能源替代。在確保安全的前提下,擴大天然氣在交通運輸領域的應用,推進內河貨運船舶和集卡使用LNG。
3.推進油氣交易市場建設。支持上海石油天然氣交易中心現貨交易平臺建設,支持國際能源交易中心開展原油期貨業務,打造面向亞太地區的天然氣交易和定價中心。
(四)進一步推動新能源發展
1.積極有序推進風電開發。一是按照“創新引領、高端示范”的原則,繼續推動海上風電的領先發展。加快臨港海上風電基地建設,適時啟動奉賢海上風電開發。在顧園沙、東海大橋南側等海域積極探索,爭取在區域共贏合作開發方面進行示范突破,支持探索深遠海海上風電開發。二是統籌發展條件、綜合效益和生態環境,結合灘涂、農田、青坎、港口碼頭等,在崇明、浦東、奉賢、金山等區域的沿江、沿海位置適度有序發展陸上風電,開展“風電田”試點。三是積極推進分布式中小型風電應用。通過風光儲互補、智能微網等模式的結合創新,探索用戶側、分布式風電的發展路徑。“十三五”期間,全市新增風電裝機80~100萬千瓦,總裝機達到140萬千瓦。
專欄1:風電田
“風電田”指的是將風電開發和土地圍墾結合起來的一種新能源開發模式,根據風電運行壽命和圍墾開發特點,設置循環遞進的開發機制,在農田整理階段給風電預留發展空間,共建道路和基礎設施,既可以有效節省投資、提高土地綜合效益和項目開發效率,同時也保證了城市未來開發空間。目前,上海已經在長興、老港進行了試點,“十三五”期間還將在南匯、橫沙等區域進一步加大示范應用,通過模式和機制創新尋找新的風電增長點。
2.大力發展分布式光伏。積極推進太陽能利用多元化、創新化發展。重點依托工商業建筑、公共建筑屋頂、產業園區實施分布式光伏發電工程,推進“陽光校園”等專項工程。積極探索農光互補、漁光互補、風光互補等多種開發模式。“十三五”期間,新增裝機50萬千瓦,總裝機達到80萬千瓦。推進太陽能熱利用,鼓勵通過多能互補等形式提高能源綜合利用水平。
3.因地制宜發展生物質能和地熱能。繼續推進崇明綠色能源示范縣建設。結合生活垃圾、畜禽糞便等廢棄物綜合處理,建設一批生物質能利用項目,推動生物質技術、產業和商業模式的創新。綜合地質條件、地下空間和經濟成本等因素,重點在規劃新城鎮、重點功能區等地區,有序推進地熱能開發,力爭新增地熱能利用面積500萬平米。
(五)進一步實施節能減排戰略
1.強化能耗總量和能耗強度“雙控”機制,大力削減煤炭消費總量。嚴格控制新增高耗能項目,推動鋼鐵、石化等企業布局優化調整。嚴格實施煤炭消費總量控制制度,開展煤炭消費減量替代工作,重點用煤企業要分解目標、落實責任。全面取消分散燃煤。明顯削減鋼鐵、石化等用煤總量,減少直接燃燒、煉焦用煤及化工原料用煤,逐步降低鋼鐵行業鐵鋼比。逐步減少自備電廠用煤,合理控制公用燃煤電廠發電用煤總量,優化煤炭消費結構,提高發電用煤比重。
2.積極促進高效用能。強化管理節能,利用科技和信息化手段來提高能源系統效率。提高能源加工轉換效率,優化電力調度,進一步降低廠用電率、電網線損率和燃氣產銷差率。優化交通能源結構,推進港口、機場等場內非道路移動源的清潔能源替代,加快新能源和清潔能源車船的試點和推廣,完善天然氣加氣站和電動汽車充換電設施布局,提高利用效率。大力發展節能低碳建筑,探索開展建筑全壽命周期使用管理,結合舊住房綜合改造,大力開展“平改坡”、節能門窗、外遮陽等節能措施改造,推廣應用屋頂光伏電站,大力推廣綠色建筑運行標識。
專欄2:電能替代行動
1.科學規劃布局充換電設施
堅持“按需建設、適度超前、經濟實用、安全可靠”的原則,支持充換電設施的建設、運營和互聯互通。到2020年,投入運行的電動汽車充電設施總量不少于20萬個。
2.加快推進實施岸電工程
加快推進靠港船舶岸基供電設施建設,制定船舶岸電相關技術標準,聯合研究船舶電力與岸電系統間互聯技術問題,提出關鍵技術指標,組織電氣設備企業開展設備研發,結合洋山港、吳淞港等港口提出岸電配套供電設施建設標準并付諸實施。結合試點成果經驗,推動岸電更大范圍的應用。
3.因地制宜推廣電能替代
實施“煤改電”工程,完成裝接容量超過10萬千伏安。結合居民光伏發電設施安裝推進家庭電氣化,推動電熱水器、電采暖、電炊具等應用,倡導“零排放”家庭生活。
(六)進一步推動能源科技創新和服務創新
充分發揮科技創新驅動作用,重點突破一批符合能源生產和消費革命趨勢、對能源產業發展具有重大意義的核心裝備和關鍵共性技術,依托重點工程推進能源重大裝備自主創新和試驗示范,努力成為服務國家戰略的高端能源裝備創新制造基地,打造一批能源互聯網示范工程。
1.促進能源科技進步和重大裝備自主化。
燃氣輪機:推進國際國內合作,建立覆蓋燃氣輪機設計、試驗、制造、服務等全過程的研制體系,積極爭取國家燃機重大專項落戶上海。
核電:積極開發先進堆型,研制相應核電裝備,拓展核電服務鏈,力爭在數字化核級安全保護控制系統、乏燃料后處理等重要領域取得突破。
高效清潔煤電:推廣二次再熱、高低位布置等超超臨界發電機組技術,深化整體煤氣化聯合循環發電(IGCC)示范工程前期工作,加快發展低溫脫硝、高效除塵、廢棄物處理等火電節能減排改造技術。
儲能:推動儲能技術等在城市電網和新能源項目中的應用,研制高性能儲能電極材料,開發低成本、高比能、長壽命、安全可靠的動力電池,促進新能源汽車發展。
智能電網:力爭在高溫超導等二代高溫超導帶材及制造裝備領域取得突破,推動自動需求響應等關鍵技術的應用,提高智能電網的信息安全可靠性。
專欄3:高溫超導
高溫超導是一種采用無阻的、能傳輸高電流密度的超導材料作為導電體并能傳輸大電流的電力技術。超導技術有望成為本世紀改變世界能源格局的關鍵核心技術之一。
目前上海在國內高溫超導應用方面居于前列,部分技術達到了國際領先水平。2013年,國內首條冷絕緣35kV高溫超導電纜系統在上海成功投運,為世界上現役最大運行電流的超導電纜工程。
“十三五”期間,上海將力爭在第二代高溫超導帶材產業化制備和降本增效方面取得突破,同時開展基于國產第二代高溫超導帶材的超導電纜為主體的超導應用器件的開發,努力將超導產業培育成為又一個具備國際競爭力的戰略性新興產業。
風電:重點發展大容量海上風電和低速陸上風電系統,開展深水遠海風場的設計論證,促進長葉片、大功率低速陸上風電機組相關技術的發展。
太陽能發電(光伏、光熱):推動高效晶硅電池開發,加快染料敏化電池、柔性薄膜電池及組件的示范應用和產業化。推進太陽能光熱發電前沿技術研究。鼓勵圍繞光伏項目開展的咨詢設計、運行維護、檢測認證、融資評估等衍生服務業發展。
專欄4:染料敏化太陽能電池
染料敏化太陽能電池(DyeSensitizedSolarCell,DSSC)是一種低成本的第三代太陽能電池,可利用任何光強、任何光照角度的入射光發電,具有工作時間長、原料省、能耗低、環境友好、工藝和設備簡單、美觀、有裝飾效果等特點。
上海已形成工業量級DSSC電池及組件的生產能力,開發了類玻璃幕墻、類石材型等大面積高效率電池組件,以滿足不同建筑幕墻需求。此外,上海研制出DSSC智能公交站牌、移動充電樁、ETC卡片電源等產品,將其應用于智能交通、微電源等領域。
“十三五”期間,上海將繼續開發基于DSSC的實用新產品,拓展應用,重點打造示范工程,推動產業化。
油氣開采運輸:推動水下智能采油樹、水下自動控制系統等海洋深水油氣鉆采設備研制。推動特大型LNG運輸船、LNG-FSRU(浮式儲存再氣化裝置)、LNG燃料加注船的工程化開發。
2.推動能源互聯網發展。
貫徹落實國家和本市的相關指導意見,推進互聯網和能源的生產、傳輸、存儲、消費以及能源市場的深度融合,通過引入互聯網思維,運用物聯網、大數據、云計算等技術,加快提高能源綜合效率、清潔程度和服務水平,實現能源的共享發展。
大力發展能源大數據服務應用。逐步打通能源數據壁壘,實現多領域能源數據的集成融合和安全共享。通過能源大數據應用提高政府的行業管理與服務水平,提升能源趨勢預測的時效性和準確性。深入研究能源大數據挖掘利用的動力機制、規范標準、風險防范等問題,推進能源數據信息中心建設,推動能源與交通、金融等行業的跨界融合,實現能源信息整合增值和商業模式創新。
推動能源互聯網項目的創新示范。以深度融合、先行先試、因地制宜為原則,聚焦分布式發電、充電樁、儲能、微網等新興領域,在有條件的園區、企業等建設一批能源互聯網示范項目,通過能源流、信息流的整合實現多種能源的優化配置。同時,結合本市售電側改革的區域試點,探索建立雙向平衡、多方參與、充分競爭、靈活交易的能源互聯網市場體系。
加快關鍵技術和配套服務體系發展。按照戰略性、前瞻性、應用性的要求,研發攻關一批能源互聯網核心技術和關鍵設備,努力爭取國家級能源互聯網相關研發中心和基礎平臺落戶上海,積極參與能源互聯網標準體系和質量認證體系建設,加強能源互聯網基礎設施建設,提升本市能源互聯網產業的附加值和影響力。
五、發展政策和保障措施
(一)推進能源規劃的銜接和落實
落實國家能源戰略,加強能源規劃與國家能源法律、規劃、政策的銜接。加強能源規劃與國民經濟和社會發展規劃、城市總體規劃以及各相關專業規劃的銜接,做到能源發展與經濟社會發展、城市發展相協調。
強化能源規劃的引導約束作用,對未列入規劃的重大能源項目,原則上不予核準和備案。建立規劃監測評估機制,明確目標任務責任分工,加強對規劃實施情況的跟蹤分析和監督檢查,確保各項工作落到實處。
(二)提升能源行業管理水平
加強本市能源管理的統籌協調。加強政府對能源發展戰略、規劃、政策、標準等的制定實施。健全區級能源管理體系,完善市、區兩級能源管理協調機制。改進政府監管方式,進一步提高監管水平。
加強能源預警與應急管理。強化能源監測預警和應急響應,完善能源安全保障制度。持續完善應急體系和協調機制,加強應急演練。加強能源管線保護,加強督促檢查,落實管線企業主體責任和區政府屬地責任。
完善能源標準和統計體系。加強能源統計工作,健全非化石能源統計體系,加強能源領域污染物排放數據的監測分析。推進分布式光伏、地熱能利用、電動車充電樁等新能源領域的行業標準制定。
(三)深化能源體制改革和機制創新
推動能源體制改革。落實國家要求,結合上海實際,積極穩妥推進電力體制改革,建立相對獨立的上海電力交易中心,成立電力市場管理委員會,形成規范的市場交易平臺;加快推進電力市場建設,研究制定發用電計劃放開方案,開展抽水電量競價交易和跨區跨省發電權集中競價交易,通過市場機制促進可再生能源的跨區消納;探索推進分布式發電用戶直接交易,推進售電側改革;加強電力規劃和市場監管,研究成立市級電力規劃中心。按照國家油氣體制改革的總體要求,持續深化管道燃氣行業改革,著力破除制約行業發展的體制機制障礙,發揮市場配置資源的決定性作用,構建有效競爭的市場體系,探索燃氣大用戶直供試點。推進上海燃氣集團專業化市場化改革。
專欄5:上海電力交易中心
上海電力交易中心(簡稱“交易中心”)不以營利為目的,在政府監管下為市場主體提供規范公開透明的電力交易服務,推動上海市電力市場體系建設、實現各類電力資源優化配置。
“十三五”期間,交易中心將承擔市場交易組織職責,包括提供結算依據和相關服務、匯總管理場內外交易涉及到的各類電力交易合同、市場主體注冊和相應管理、披露和發布市場信息等。
推進能源價格改革。按照“管住中間、放開兩頭”的總體思路,結合能源體制改革的推進,有序放開電力、天然氣等領域的競爭性環節價格管制,鼓勵市場競爭。加強對網絡型自然壟斷環節成本監審,合理制定管網輸配價格。根據上海能源發展利用和節能減排政策導向,完善天然氣發電等上網電價形成機制,進一步優化峰谷分時電價、季節性電價以及階梯性氣價政策。
鼓勵能源金融創新。重點在新能源金融機制創新領域有所突破,籌劃國家分布式光伏金融創新示范區。落實“陽光貸”政策,拓寬新能源投融資渠道,構建新能源投融資平臺。進一步發揮政府投資引導基金的功能和作用,鼓勵和引導商業銀行創新信貸產品,完善新能源保險和擔保機制,加大金融對新能源產業發展的支持力度。充分發揮市場化機制和專業化團隊作用,創新科技投入模式,探索能源科技研發和產業化的新路。
專欄6:陽光貸
為進一步推動上海新能源的領先發展,切實解決分布式光伏企業面臨的突出融資問題,根據國家能源局的工作要求,2015年12月,市發展改革委會同市財政局聯合印發《關于開展分布式光伏“陽光貸”有關工作的通知》,依托全市中小企業融資擔保工作體系,通過行業融合、政銀合作和機制創新,降低項目融資信用風險和貸款成本,在全國率先建立分布式光伏金融創新和服務平臺。“十三五”間,上海將引入更多市場化手段,推動分布式光伏行業管理、服務體系和金融機制的同步完善和協同創新。
(四)推進能源國際和區域合作
鼓勵本地能源企業開拓滬外業務。鼓勵上海能源行業的建設、運營、裝備企業“走出去”,并與銀行、保險、咨詢等機構結成更緊密的合作伙伴,進一步融入當地市場,參與國內外能源基礎設施建設以及能源資源開發與合作,力爭為國家和本市建立更多長期穩定、價格合理的海內外能源供應渠道。
開展國內外能源合作交流。完善大宗能源商品的定價體系和價格發布機制,依托上海石油天然氣交易中心、上海石油期貨交易所等平臺,促進能源現貨與期貨貿易、碳交易、技術交易等市場領域與國際接軌。鼓勵開展能源領域的信息交流和教育培訓活動,吸引國內外具有優勢的能源企業、能源融資公司、能源服務機構向上海集聚。
(五)加強能源人才培養
建立和完善能源人才培養和評價體系,加大激勵力度、創新用人機制,進一步激發能源領域人才創新創造活力。支持本地高校設立和做強能源相關學科和專業,更好發揮上海新能源人才技術教育交流中心的作用。通過校企合作、院企合作等多種形式,鼓勵能源企業、科研院所間開展多元化的人才交流,建立產學研用協同創新機制。培育具有國際領先水平的能源技術、政策研究機構,建立上海能源專家委員會和專家庫。多渠道引進和培養一批能源專業領域的緊缺人才、高端技術人才、領軍人才,為上海能源創新轉型發展提供堅實的智力保障和人才支撐。
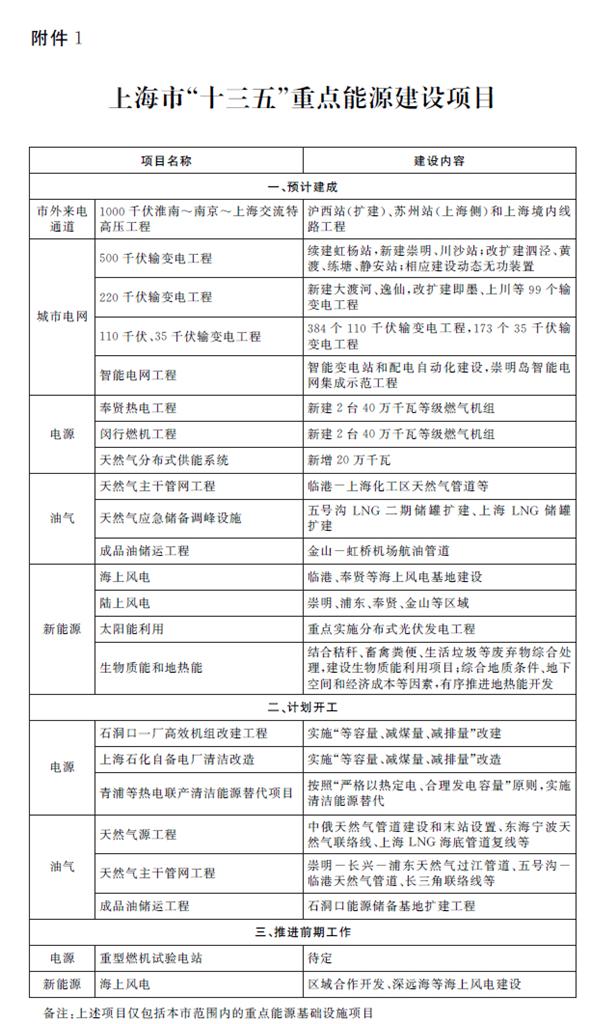
附件:1.上海市“十三五”重點能源建設項目
2.上海市“十三五”電力500千伏骨干網架規劃示意圖
3.上海市“十三五”天然氣主干管網和重點設施規劃示意圖



責任編輯: 李穎