發展微型燃氣輪機行業具有戰略意義
近些年來,微型燃氣輪機得到了快速發展,目前已成為最成熟、最有商業競爭力的分布式發電設備。由于微型燃氣輪機具有體積小、重量輕、污染少、發電效率高、運行維護簡單等優點,且建造成本和運行成本也都極具競爭力,在分布式發電具有廣泛應用,此外,備用電站、熱電聯產、并網發電、尖峰負荷發電等也可見到它的身影。發展微型燃氣輪機具有非常重要的戰略意義。
微型燃氣輪機主要應用場景

2017年6月,發改委和能源局聯合發布的《依托能源工程推進燃氣輪機創新發展的若干意見》提出,到2020年,各類中小型燃機自主設計制造體系進一步完善,各類中小型燃氣輪機裝備初步實現系列化,滿足各類能源項目需求。近幾年,我國微型燃氣輪機市場發展迅猛,2011年我國微型燃氣輪機市場規模僅4136萬元,到2017年已達到39588萬元,年均復合增長率高達45.71%。按照這個速度發展,預計到2020年我國微型燃氣輪機市場規模將超過10億。

我國鼓勵分布式能源發展為微型燃氣輪機提供了平臺
目前,我國能源結構以煤炭為主,天然氣在一次能源結構中僅占不到10%,與世界平均水平(25%)相差很大。為了提高清潔能源在一次能源中的比例,我國已經或正在建設一系列天然氣工程(例如西氣東輸、廣東和福建液化天然氣項目等),天然氣在能源結構中的比例將得到提高。近期我國擬將天然氣占一次能源消費結構中的比例提高至10%。
伴隨著天然氣消費的快速增長,相關領域如天然氣發電、城鎮燃氣、分布式能源等行業也將會快速發展。


分布式供電的發展為微型燃氣輪機技術的發展和市場擴容提供了極好的平臺。微型燃氣輪機單純發電效率并不算很高,但以其為核心的熱電聯產系統的能量利用率甚至超過大型機組。目前,30~350kW的微型燃氣輪機是現階段商業應用的典型機型,主要用于分布式冷熱電聯產系統中,一般選擇天然氣作為燃料,綜合效率可達到80%以上。它是一種有前途的節能環保型電源,適合在城市、鄉村、邊遠地區推廣應用,且前景廣闊。
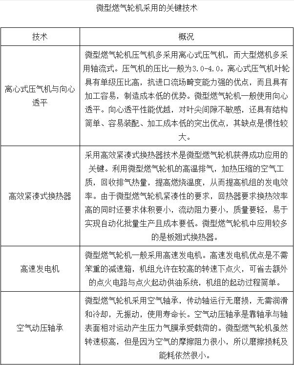
技術落后限制微型燃氣輪機應用
雖然微型燃氣輪機的市場很具潛力,但其應用將取決于對其一系列關鍵技術的攻克和發展。燃氣輪機發電技術在我國興起僅二十年左右,較發達國家具有一定的差距,我國在氣動部件的設計、低NOx燃燒技術、高效緊湊的回熱器設計等都是我國技術較為薄弱的部分。國際上主要的微燃機發電系統制造廠商已經開始搶占中國市場,我國必須盡快在關鍵技術上實現突破,國產微型燃氣輪機發電系統仍有很大的市場空間。


責任編輯: 江曉蓓