導讀:本文從政策績效角度,應用三階段的DEA和聚類分析對18個國家的光伏產業政策績效進行了定量研究。結果顯示:①外部環境因素對各國光伏產業政策效率有一定的影響,規模效率低是政策效率較低的主因;②中國和德國的光伏產業雖然利用規模較大,但出現了規模不經濟;③18個國家的光伏產業政策績效可分為三類,一類:德國、美國和日本等11個國家,政策效率處于相對較高的水平;二類:中國、法國和馬來西亞,政策效率處于相對中等的水平;三類:奧地利、比利時、加拿大和丹麥,政策效率處于相對較低的水平。最后,依據實證分析的結果提出了一些建議。
能源作為國家發展的重要物質基礎,對保障一個國家經濟和社會的發展至關重要。2014年全球一次能源消費了129億萬噸油當量,比2013年增加0.9%,其中可再生能源占比約3%。化石能源的大量使用帶來了一系列的氣候問題,這使得人們將目光轉向可再生能源。與其他能源相比,太陽能具有無污染、分布廣泛、儲量豐富等優勢,因此,世界各國制定政策發展太陽能光伏產業。已有研究表明,政策是制約太陽能發展的重要因素。王偉的研究表明,我國光伏產業的發展離不開光伏產業政策支持。正是因為光伏產業政策對光伏的發展具有較強的推動作用,引起了學者們的廣泛關注。主要研究熱點如下:
(1)光伏產業政策演變過程、現狀及不足研究。陳劍、劉紅從內容導向的視角對我國光伏產業政策文本進行統計,將光伏產業劃分為兩個階段,并分析了政策變遷中長期制約因素。于立宏、郁義鴻通過對光伏產業政策的不足進行分析,提出了一個基于產業鏈平衡發展的政策體系。邵學清等通過分析江西省新余光伏產業超常規發展之路,指出政府應當適時調整角色,促進產業的發展。甘衛華、劉振梅采用“內容分析法”對光伏產業政策和技術特征分析的文獻進行了回顧和梳理,指出光伏產業未來的研究方向。孟浩、陳穎健分析了國外太陽能利用技術現狀及不足,并從三個方面提出促進我國太陽能利用技術可持續發展的對策。
(2)國內光伏產業政策對光伏產業發展的影響研究。陳楓楠、王禮茂通過對光伏產業空間格局的分析發現,政府政策、技術水平、消費市場和能源效率等與光伏產業空間格局呈較強的正相關。賀正楚等采用博弈論的方法分析得出,政府的過度補貼與不妥當的補貼方式會導致光伏產業的產能過剩,從而出現政府引導政策失靈。
(3)國內外光伏產業政策的對比研究。劉益君從產業政策的角度,對比國內外光伏產業政策,發現我國的政策在內容上并無創新的地方。張楚等通過分析中美新興產業扶持的差異性,認為政府干預會在很大程度上加速企業和產業的發展,但過度扶持會造成企業的盲目擴張。張川、何維達通過對美國的光伏產業扶植政策進行歸類、匯總和分析,認為我國應擴大政策的激勵對象,出臺更多的“親民”扶持政策。肖興志、李少林分析了我國光伏產業鏈不同環節的激勵機制問題,并通過概括德國光伏產業的激勵機制,總結啟示。
國內光伏產業政策的研究多集中于產業政策的演變過程、現狀及存在的不足之處,對于光伏產業政策績效的研究較為缺乏,且采用定量分析的研究較少。對于國外光伏產業政策的研究多集中在政策歸納和對國內的啟示意義方面,缺乏定量分析,且樣本也多集中在美國、德國等國,樣本覆蓋面窄。為了彌補前人研究的不足,本文首次對多個國家的光伏產業政策績效進行了定量研究,并嘗試將三階段的DEA模型和聚類分析模型應用到研究中。這不僅豐富了光伏產業政策績效的研究,而且為我國光伏產業政策制定提供參考。
1各國光伏產業政策分析
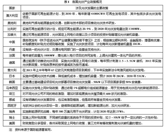
在全球能源短缺和氣候變化日益嚴重的背景下,各國紛紛出臺政策轉變能源發展方式(見表1),促進能源向綠色方向發展,太陽能以其可再生、儲量大和無污染等優點被廣泛關注。
美國、德國、意大利、法國等國在近些年對光伏的扶持力度比較大,通過頒布新法令或實施行動計劃,制定發展目標,再利用固定上網電價、稅收等措施刺激光伏產業的發展。奧地利、丹麥和挪威等國并沒有制定統一的光伏發展目標,也沒有強制性要求,而是通過一些寬松型舉措支持光伏技術研發項目。
中國、日本和韓國都制定了明確的光伏發展目標,并通過補貼降低安裝成本。中國更是實施了大范圍的“光伏扶貧”計劃,在貧困地區推行光伏屋頂,政府對光伏項目給予一定比例的安裝補貼,降低農戶的安裝成本,縮短農戶投資回收期。瑞士和荷蘭也有類似的項目,瑞士聯邦政府根據安裝項目的裝機量將項目分為多種類型,根據不同類型給予不同的補貼;而荷蘭則是一次性直接給予光伏安裝用戶600歐元的安裝資金,刺激光伏裝機量的增長。
一些國家并沒有專門的光伏計劃,而是通過可再生能源計劃扶持光伏產業,如澳大利亞和加拿大等。馬來西亞通過從電價中收取超額費用組成能源基金,支持包括光伏項目發展,該政策從2011年實施之后,每年光伏裝機量從2011年的1MW增加到2014年的87MW,光伏產業得到迅猛發展。
各國的光伏產業政策及產業發展顯示,光伏產業對政策的依存度很高。如意大利每年67億美元關稅激勵措施于2013年上半年到期之后,其每年裝機量發生了較大變化,2012年為3647MW,2014年下降到385MW,盡管部分國家同期裝機量也有所下降,但幅度并沒有這么大。

2研究方法及指標選取
公共政策績效評估是指基于結果導向,運用科學方法、規范的流程、相對統一的指標及標準,對政府公共政策的投入產出進行綜合性測量與分析的活動。因此,為了科學評價光伏產業政策績效,需要選取評價指標并借助工具進行分析。
2.1研究方法
(1)數據包絡分析。數據包絡分析(DEA)是一種廣泛應用于評價投入與產出相對效率的數學方法。DEA方法最初在使用時是假定規模報酬不變,而在不完全競爭市場,決策單元由于受到生產要素的限制難以實現規模報酬不變,因此,Fried等提出了能夠剔除環境因素和隨機因素的DEA三階段模型。本文要測算不同國家光伏產業政策效率,涉及光伏產業的多項投入和產出指標,加之光伏產業受到許多環境因素的干擾,因此選擇DEA三階段模型來測算光伏產業效率較為合適。
(2)Q型聚類分析。聚類分析又稱為群分析,它是研究分類問題的一種多元統計方法。聚類分析的思想是先讓每個樣本獨自成為一類,再計算不同類之間的樣本距離,依據距離值的大小,將距離最近的兩個類聚為一類;以此循環,直到所有樣本聚為一類。本文需要根據光伏產業效率的DEA測算值進行比較分析,采用聚類分析能夠較為科學地對結果進行分類,從而比較不同國家政策效率的差異性。
2.2指標的選取
以科學性、針對性、可操作性為原則,借鑒已有研究基礎并結合本文的具體研究目標,從投入和產出角度構建了政策績效評價指標體系。
(1)投入指標,以往關于科技政策績效評價多選用科技活動總人數、科學家和工程師數、R&D人員折合全時當量以及投入經費等,總體而言主要是人員和經費兩類指標。因此綜合考慮以往的研究和光伏產業的特點,本文選用了帶有一定產業性特征的投入變量,即產業技術人數(包含R&D研究人員,技術人員等)和研發經費投入(包含政府和企業的R&D),這兩類指標能夠有效反應人才隊伍發展和科技創新基地及平臺建設。
(2)在績效評價中,產出指標一般為產品、知識產權、新產品價值等。光伏產業的產出是光伏產業投入創造的價值,不僅包括中間產出,還包括直接的產品產出。由于各國對專利的評價標準不一,用簡單的專利數量來進行比較會降低可比性,因此本文選用能夠反應直接產出的“每年光伏新增裝機量”“每年光伏發電量”和“每年光伏產業新增商業價值”三個指標來測量光伏產業的產出,其中“每年光伏產業新增商業價值”能反映出創新成果的經濟價值和商業化水平,“每年光伏新增裝機量”和“每年光伏發電量”能反映出創新成果的應用經濟價值。
(3)環境變量的選取,環境因素也稱為外部影響因素,是指影響光伏產業運營效率但不在樣本主觀控制范圍之內的因素,既包括國家的宏觀經濟環境、政府扶持激勵政策等總體環境,同時也包括市場結構、規模等行業特征因素。根據光伏產業的特點和數據可獲得性,本文選取三個環境變量:每年的電力消費總量、國內生產總值和人口數量(見表2)。
2.3樣本選擇及數據來源
由于光伏市場的核心在歐洲、亞洲和北美,為了研究光伏產業政策績效,本文從歐洲、亞太和北美選取了18個國家進行研究。根據國際能源署的數據,樣本國家在過去三年,每年新增光伏裝機量占全球比例分別為84.06%(2012年)、86.72%(2013年)、86.58%(2014年);累積光伏裝機量占全球比例分別為87.03%(2012年)、86.94%(2013年)、86.86%(2014年)。樣本國家的光伏產業規模占到了全球光伏產業規模的85%以上,能較為全面地反映全球光伏產業現狀。
為了消除投入與產出在時間上的滯后性,本文在選用數據時,投入和產出指標分別選取第t年和第t+1年的數據。而為了減少數據因為單一年份的波動性,本文的投入指標選取的是2011—2013年的平均值,產出指標為2012—2014年的平均值,環境指標為2011—2013年的平均值。所有數據均來源于國際能源署官方網站。

3政策績效結果及分析
3.1第一階段傳統DEA的實證結果
利用DEAP2.1軟件對18個國家的光伏產業效率水平和所處規模報酬狀態進行分析,結果見表3。在不考慮外部環境和隨機誤差的情況下,計算得出相對效率水平:18個國家光伏產業的平均技術效率值為0.81,平均純技術效率值為0.94,平均規模效率值為0.87,12個國家的光伏產業技術效率值達到了1即處于技術效率前沿面上,其他國家均不同程度地處于無效率狀態,有待提高。

計算結果表明,大多數國家光伏產業純技術效率大于規模效率,這意味著多數國家的技術效率來源于純技術效率,而不是規模效率,說明規模效率無效是制約光伏產業效率的主要因素。由于初算結果包含了外部環境和隨機誤差項,不能較好地反映政策績效,需要進行調整并重新計算結果。
3.2第二階段SFA回歸結果
利用統計軟件進行SFA回歸,將第一階段投入變量得出的松弛變量作為第二階段的被解釋變量,將各個國家的環境變量、電力消費總量、GDP和人口作為解釋變量,回歸得到的結果顯示,SFA模型的單邊似然比統計量均大于mixed分布的檢驗標準值,回歸模型通過了檢驗,且δ2和γ均通過了顯著性檢驗。說明產出與離線產出間的差距主要是由管理無效導致的,剝離原投入松弛變量中受到環境因素影響的部分,很有必要。由于環境變量是對各投入松弛變量的回歸,當回歸系數為負時,表示降低投入松弛的冗余,提高技術效率;反之則增加投入松弛的冗余,降低技術效率。
電力消費總量對研發經費投入的松弛變量具有正向影響,說明電力消費總量較大但也并不能有效增加行業內創新資源的配置。原因在于,盡管行業的消費需求量很大,帶動了政府對行業創新給予較多的資金支持,但是獲得資金支持的企業可能對研究經費的管理較為粗放,造成浪費。國內生產總值和人口數量對研究經費松弛變量的影響為負,說明經濟實力的強度可以有效增進光伏行業創新資源的配置。電力消費總量、人口和GDP對于人力資源投入的松弛變量的影響并不顯著。
3.3第三階段調整投入后DEA實證結果
對18個國家光伏產業效率的投入變量進行調整后,再根據調整后的投入變量和原始產出變量,計算剔除了外部環境因素和隨機誤差的技術效率,如表3所示。與調整前相比,調整后的政策效率發生了變化。從18個國家光伏產業的平均效率值來看,技術效率從0.81上升到0.82,純技術效率從0.94上升到0.97,規模效率從0.87下降到0.84,波動的幅度較小。總的來說,樣本國家的純技術效率在第一階段被低估,規模效率在第一階段被高估。
剔除外部環境因素和隨機誤差以后,7個國家的光伏產業技術效率有不同幅度的上升,說明這7個國家光伏產業所處的比較不利的環境因素限制了技術效率的提升,而不是較低的管理水平導致了低技術效率;5個國家的技術效率在調整前后均為1,保持不變,說明在這5個國家,光伏產業處于自身最優的狀態;6個國家的技術效率有所下降,說明這6個國家的技術效率在第一階段被高估。與調整前相比,調整后6個國家的純技術效率有明顯的上升,10個國家的純技術效率保持不變,說明大部分國家的純技術效率在第一階段并未被高估。而規模效率在調整后,8個國家呈現下降的趨勢,說明這些國家規模效率在第一階段被高估,規模不經濟是導致這些國家光伏產業效率低下的原因。
剔除外部環境因素和隨機誤差以后,大部分國家的光伏產業處于規模報酬遞增或者規模報酬不變的階段,只有中國和德國處于規模報酬遞減的階段,說明光伏產業兩大強國產業規模雖大,但出現了規模不經濟。可能原因如下:由于新增裝機容量增長太快,德國政府從2012年實施了新的政策,光伏利用補貼由原來的每年遞減改為每月遞減,引起了市場劇烈的動蕩,這在一定程度上增加了用戶安裝成本,同時降低了安裝的積極性,使得銷售市場行情下跌,導致產業規模外在不經濟;此外,國內外光伏補貼政策變化引起的市場供需失衡也在一定程度上促進了規模不經濟。
中國的光伏產業發展時間短,增長過快,這一點在已有研究中得到證明。但是盲目的擴張并沒有給企業帶來理想的規模經濟,這主要與國內光伏企業主要集中在光伏生產,而制造的產品要賣出去就依賴于歐美等電站開發的拉動,由于金融危機后開發需求量下降,國內產品滯銷,促進了規模擴張后的不經濟;另一方面,國內的生產補貼政策誘使一些企業涌入產業鏈下游的產品生產,產能大量增長,但外銷不暢,內需不足,企業紛紛打出價格戰,使得企業經濟效益下降,導致規模不經濟。
3.4差異性分析
為進一步比較不同國家光伏產業之間的效率差異,根據效率測算值,對18個國家的光伏產業效率進行Q型聚類。由于技術效率等于純技術效率與規模效率的乘積,導致三者之間存在共線性問題。因此,選取沒有相關性的技術效率和純技術效率作為聚類分析的指標。利用統計軟件SAS8.0進行聚類分析,得到的結果如圖1和表4所示。

表4中,NCL為當前系統存在類的總個數,Clusters為當前加入的編號,Joined表示加入該類的國家,FREQ表示新類的元素個數,SPRSQ表示類與類之間規格化最短距離,RSQ表示R2統計量,ERSQ表示偏R2統計量,CCC為統計量值,PSF為偽F統計量,PST2為偽T2統計量,Tie表示“節”。從CCC統計量可以看出,聚為3類時的值最大;若聚為4類,偽F統計量PSF和偽T2統計量都變化較大。綜合各方面的情況,聚為3類最為合適。

結合圖1的結果,可以得到18個國家的光伏產業效率分類情況。第一類澳大利亞、意大利、韓國、挪威、西班牙、瑞典、瑞士、美國、德國、荷蘭和日本,該類的特點是純技術效率和規模效率(0.91~1.00)明顯好于其他兩類,光伏產業效率處于相對較高的水平。第二類為中國、法國和馬來西亞,這三個國家光伏產業純技術效率與第一類十分接近,但規模效率在0.71~0.76之間,低于第一類國家的規模效率值,此類國家光伏產業效率整體處于相對中等的水平;第三類為奧地利、比利時、加拿大和丹麥,這4個國家的光伏產業純技術效率都大于0.90,與第一、二類國家的純技術效率接近,但是規模效率明顯低于第一、二類,都在0.41~0.54之間,此類國家的光伏產業效率特點是純技術效率高于規模效率,技術效率較低主要是因為規模效率低,光伏產業效率處于相對較低的水平。
4結論及建議
結論如下:
(1)剔除外部環境因素和隨機誤差的影響后,各個國家的技術效率值、純技術效率值和規模效率值均有不同程度的變化。與剔除前相比,純技術效率整體上被低估,規模效率整體上被高估,這說明外部環境因素對光伏產業政策效率有一定的影響。
(2)剔除外部環境因素和隨機誤差后,大部分國家的光伏產業處于規模報酬遞增或不變的階段,只有中國和德國處于規模報酬遞減的階段,說明光伏產業兩大強國對光伏的利用規模較大,但已經出現了規模不經濟。
(3)聚類分析將樣本國家分為三類,第一類:澳大利亞、美國、德國和日本等11個國家,光伏產業政策效率處于相對較高的水平;第二類為中國、法國和馬來西亞,光伏產業政策效率處于相對中等的水平;第三類為奧地利、比利時、加拿大和丹麥,光伏產業政策效率處于相對較低的水平。
本文從三個方面提出了建議,具體如下:
(1)加強政策引導,營造良好環境。由于環境變量對樣本國家的光伏產業效率值有影響,因此各國政府需要根據自身環境采取相應措施促進本國光伏產業的發展。如中國長期的盲目擴張已經出現了規模不經濟,不能再盲目給予補貼,而應調整政策,采用直接與間接優惠相結合的稅收措施,有針對性地實行增值稅即征即退的政策,使得退還的增值稅用于企業研發活動及擴大生產;鼓勵企業對光伏產業鏈中高新技術的研發投入,對企業購買光伏產業中上游技術專用儀器設備及實驗材料給予政策補貼,鼓勵發展高附加值的中上游產品。
(2)加快產業調整,優化產業結構。許多樣本國家由于較低的光伏產業規模效率影響了光伏產業的效率,因此,這些國家需要加快本國光伏產業結構的調整,優化產業結構,提高產業規模效率,實現規模經濟發展。這樣不僅可以提高本國光伏產業效率,還可以促進本國光伏企業參與國際競爭。
(3)組建研發平臺,形成研發的規模效應。充分發揮大型光伏高新技術企業對創新研發的主導作用,扶持中小型光伏高新技術企業的發展。積極引導光伏企業建立光伏產業創新聯盟,組建產業鏈中上游高新技術研發的合作平臺,政府加大對企業、高校、研究機構研發及成果轉化的獎勵,促進形成研發的規模效應。
《國內外光伏產業政策績效對比研究》
作者:馮楚建、謝其軍(華中科技大學公共管理學院 湖北武漢,科學技術部 北京,中國科學技術大學公共事務學院 安徽合肥)
責任編輯: 李穎