風芒能源獲悉,1月17日,工業和信息化部、教育部、科學技術部、中國人民銀行、中國銀行保險監督管理委員會、國家能源局六部門聯合印發《工業和信息化部等六部門關于推動能源電子產業發展的指導意見》。
《意見》指出,支持重點領域融合發展。加快能源電子技術及產品在工業、通信、能源、交通、建筑、農業等領域應用。鼓勵建設工業綠色微電網,實現分布式光伏、分散式風電、多元儲能、高效熱泵、余熱余壓利用、智慧能源管控等一體化系統開發運行,實現多能高效互補利用。支撐大型風光電基地建設。強化能源電子技術在常規能源領域的融合應用,推動智能化開采和清潔高效利用。推動交通、機械工具電動化,加快電動船舶、電動飛機等研發推廣。探索光伏和新能源汽車融合應用路徑。推進屋頂、墻面光伏系統研發應用,發展戶用光儲超微電站,推動光伏、儲能電池與建筑建材融合應用。推動農光互補、漁光互補等光伏發電復合開發,鼓勵光伏農業新興商業模式探索,促進農民增收,支持鄉村振興和共同富裕建設。
詳情見下:
工業和信息化部等六部門關于推動能源電子產業發展的指導意見
各省、自治區、直轄市人民政府,國務院各部委、各直屬機構:
能源電子產業是電子信息技術和新能源需求融合創新產生并快速發展的新興產業,是生產能源、服務能源、應用能源的電子信息技術及產品的總稱,主要包括太陽能光伏、新型儲能電池、重點終端應用、關鍵信息技術及產品(以下統稱光儲端信)等領域。隨著全球加快應對氣候變化,“能源消費電力化、電力生產低碳化、生產消費信息化”正加速演進。能源電子既是實施制造強國和網絡強國戰略的重要內容,也是新能源生產、存儲和利用的物質基礎,更是實現碳達峰碳中和目標的中堅力量。為推動能源電子產業發展,從供給側入手、在制造端發力、以硬科技為導向、以產業化為目標,助力實現碳達峰碳中和,經國務院同意,現提出以下意見:
以習近平新時代中國特色社會主義思想為指導,深入貫徹落實黨的二十大精神,立足新發展階段,完整、準確、全面貫徹新發展理念,構建新發展格局,以深化供給側結構性改革為主線,以改革創新為根本動力,以構建產業生態體系為目標,以做優做強產業基礎和穩固產業鏈供應鏈為根本保障,抓住新一輪科技革命和產業變革的機遇,推動能源電子產業發展,狠抓關鍵核心技術攻關,創新人才培養模式,推進能源生產和消費革命,加快生態文明建設,確保碳達峰碳中和目標實現。
市場主導、政策支持。發揮市場在資源配置中的決定性作用,強化企業市場主體地位,營造良好的市場環境。更好發揮政府作用,完善政策機制,加強政策引領。
統籌規劃、融合發展。優化頂層設計,堅持系統觀念,協調供需關系。加強產業鏈上下游協同,促進“光儲端信”全鏈條融合創新,統籌推進產業集聚發展。
創新驅動、開放合作。營造開放包容的創新環境,鼓勵技術、機制及模式創新。建立國際開放合作體系,打造具有全球競爭力的能源電子產業鏈。
安全高效、持續發展。加強安全技術攻關和產品提質增效,健全技術標準和檢測認證體系。全面推行綠色制造和智能制造,促進能源電子產業綠色低碳可持續發展。
到2025年,產業技術創新取得突破,產業基礎高級化、產業鏈現代化水平明顯提高,產業生態體系基本建立。高端產品供給能力大幅提升,技術融合應用加快推進。能源電子產業有效支撐新能源大規模應用,成為推動能源革命的重要力量。
到2030年,能源電子產業綜合實力持續提升,形成與國內外新能源需求相適應的產業規模。產業集群和生態體系不斷完善,5G/6G、先進計算、人工智能、工業互聯網等新一代信息技術在能源領域廣泛應用,培育形成若干具有國際領先水平的能源電子企業,學科建設和人才培養體系健全。能源電子產業成為推動實現碳達峰碳中和的關鍵力量。
面向碳達峰碳中和目標,系統謀劃能源電子全產業鏈條,以高質量供給引領和創造新需求,提升供給體系的韌性和對需求的適配性。鼓勵以企業為主導,開展面向市場和產業化應用的研發活動,擴大光伏發電系統、新型儲能系統、新能源微電網等智能化多樣化產品和服務供給。推動能源電子重點領域深度融合,提升新能源生產、存儲、輸配和終端應用能力。推動能源綠色低碳轉型,促進清潔能源與節能降碳增效、綠色能源消費等高效協同。
把促進新能源發展放在更加突出的位置,積極有序發展光能源、硅能源、氫能源、可再生能源,推動能源電子產業鏈供應鏈上下游協同發展,形成動態平衡的良性產業生態。引導太陽能光伏、儲能技術及產品各環節均衡發展,避免產能過剩、惡性競爭。促進“光儲端信”深度融合和創新應用,把握數字經濟發展趨勢和規律,加快推動新一代信息技術與新能源融合發展,積極培育新產品新業態新模式。推動基礎元器件、基礎材料、基礎工藝等領域重點突破,鍛造產業長板,補齊基礎短板,提升產業鏈供應鏈抗風險能力。
在能源電子領域支持建立制造業創新中心、碳中和未來技術學院等研發創新平臺,推動產業基礎研究,加大低碳零碳負碳等關鍵共性技術、前沿引領技術、現代工程技術、顛覆性技術研發力度。支持企業、高等院校及科研院所加強合作,構建多層次聯合創新體系,強化創新鏈產業鏈融合,形成技術創新攻堅合力。鼓勵地方圍繞特色或細分領域,開展關鍵技術研發與產業化,形成差異化發展。充分發揮人才第一資源作用,加強能源電子創新人才體系建設。
加快智能光伏創新突破,發展高純硅料、大尺寸硅片技術,支持高效低成本晶硅電池生產,推動N型高效電池、柔性薄膜電池、鈣鈦礦及疊層電池等先進技術的研發應用,提升規模化量產能力。鼓勵開發先進適用的智能光伏組件,發展智能逆變器、控制器、匯流箱、跟蹤系統等關鍵部件。加大對關鍵技術裝備、原輔料研發應用的支持力度。鼓勵開發安全便捷的戶用智能光伏系統,鼓勵發展光伏充電寶、穿戴裝備、交通工具等移動能源產品。探索建立光伏“碳足跡”評價標準并開展認證。加快構建光伏供應鏈溯源體系,推動光伏組件回收利用技術研發及產業化應用。
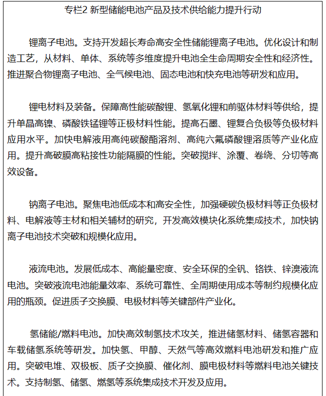
加強新型儲能電池產業化技術攻關,推進先進儲能技術及產品規?;瘧?。研究突破超長壽命高安全性電池體系、大規模大容量高效儲能、交通工具移動儲能等關鍵技術,加快研發固態電池、鈉離子電池、氫儲能/燃料電池等新型電池。推廣智能化生產工藝與裝備、先進集成及制造技術、性能測試和評估技術。提高鋰、鎳、鈷、鉑等關鍵資源保障能力,加強替代材料的開發應用。推廣基于優勢互補功率型和能量型電化學儲能技術的混合儲能系統。支持建立鋰電等全生命周期溯源管理平臺,開展電池碳足跡核算標準與方法研究,探索建立電池產品碳排放管理體系。
面向新型電力系統和數據中心、算力中心、電動機械工具、電動交通工具及充換電設施、新型基礎設施等重點終端應用,開展能源電子多元化試點示范,打造一批提供光儲融合系統解決方案的標桿企業。依托國家新型工業化產業示范基地等建設,培育形成一批能源電子產業集群,提升輻射帶動作用。支持特色光儲融合項目和平臺建設,推進新技術、新產品與新模式先行先試,提升太陽能光伏發電效率和消納利用水平。加快功率半導體器件等面向光伏發電、風力發電、電力傳輸、新能源汽車、軌道交通推廣。提高長壽命、高效率的LED技術水平,推動新型半導體照明產品在智慧城市、智能家居等領域應用,發展綠色照明、健康照明。
加快能源電子技術及產品在工業、通信、能源、交通、建筑、農業等領域應用。鼓勵建設工業綠色微電網,實現分布式光伏、分散式風電、多元儲能、高效熱泵、余熱余壓利用、智慧能源管控等一體化系統開發運行,實現多能高效互補利用。支撐大型風光電基地建設。強化能源電子技術在常規能源領域的融合應用,推動智能化開采和清潔高效利用。推動交通、機械工具電動化,加快電動船舶、電動飛機等研發推廣。探索光伏和新能源汽車融合應用路徑。推進屋頂、墻面光伏系統研發應用,發展戶用光儲超微電站,推動光伏、儲能電池與建筑建材融合應用。推動農光互補、漁光互補等光伏發電復合開發,鼓勵光伏農業新興商業模式探索,促進農民增收,支持鄉村振興和共同富裕建設。
采用分布式儲能、“光伏+儲能”等模式推動能源供應多樣化,提升能源電子產品在5G基站、新能源汽車充電樁等新型基礎設施領域的應用水平。面向“東數西算”等重大工程提升能源保障供給能力,建立分布式光伏集群配套儲能系統,促進數據中心等可再生能源電力消費。探索開展源網荷儲一體化、多能互補的智慧能源系統、智能微電網、虛擬電廠建設,開發快速實時微電網協調控制系統和多元用戶友好智能供需互動技術,加快適用于智能微電網的光伏產品和儲能系統等研發,滿足用戶個性化用電需求。
加強面向新能源領域的關鍵信息技術產品開發和應用,主要包括適應新能源需求的電力電子、柔性電子、傳感物聯、智慧能源信息系統及有關的先進計算、工業軟件、傳輸通信、工業機器人等適配性技術及產品。研究小型化、高性能、高效率、高可靠的功率半導體、傳感類器件、光電子器件等基礎電子元器件及專用設備、先進工藝,支持特高壓等新能源供給消納體系建設。推動能源電子產業數字化、智能化發展,突破全環境仿真平臺、先進算力算法、工業基礎軟件、人工智能等技術。推動信息技術相關裝備及儀器創新發展。
推動互聯網、大數據、人工智能、5G等信息技術與綠色低碳產業深度融合。加快智能工廠建設,推進關鍵工序數字化改造,優化生產工藝及質量管控系統。推動基礎材料生產智能升級,提升硅料硅片、儲能電池材料和高性能電池等生產、包裝、儲存、運輸的機械化與自動化水平,提高產品一致性和穩定性。支持制造企業延伸服務鏈條,發展服務型制造新模式,推動提升智能設計、智能集成、智能運維水平。發展智慧能源系統關鍵技術和電網智能調度運行控制與維護技術。

支持能源電子領域建立多類型公共服務平臺,培育特色工業互聯網平臺和監測分析數據平臺,推動能源電子產業云建設,組織整合、集成優化各類資源,服務行業發展。探索建立分析評價專業平臺,開展產品分析、評價、應用驗證等服務。探索建立創新創業孵化平臺,推動建立一批能源電子產業生態孵化器、加速器。支持建立能源電子領域知識產權運營中心,開展太陽能光伏、儲能電池、終端應用以及信息技術產品知識產權交易與培訓、科技成果評價等工作,完善知識產權布局,加強專利分析預警。搭建協同創新和成果轉化平臺,形成創新成果轉化與新能源消費相互促進的良性循環。
持續開展光伏、鋰電等綜合標準化技術體系建設。協同推進智能光伏國家標準、行業標準和團體標準,研究制定鋰離子電池全生命周期評價體系及安全標準,加強固態電池、鈉離子電池、超級電容器、氫儲能/燃料電池等標準體系研究。開展能源電子智能制造與運維、管理控制系統等相關標準研制,加強與現行能源電力系統標準銜接,推動建立產品制造、建設安裝、運行監測等環節的安全標準及管理體系。開展國際標準化合作,積極參與國際標準研究制定。
加強與有關政策、規劃銜接,引導能源電子產業轉型升級和健康有序發展,支持智能光伏創新升級和應用示范,實施光伏、鋰電等規范條件。加強行業統籌管理,提升項目建設和運營水平。完善檢測認證服務,建立與國際接軌互認的檢測平臺和認證體系。規范質量品牌建設,引導企業建立以質量為基礎的品牌發展戰略,培育一批具有國際影響力的中國品牌。加強相關產品質量抽檢,提高能源電子產品性能及可靠性。
堅持底線思維,落實安全生產責任制。引導企業開展安全生產標準化建設,提升能源電子產業本質安全和生產安全。建立光伏發電項目全生命周期管理體系,實現全流程全要素精細化、系統化管理。建設分布式光伏大數據等管理中心,實現組件故障、事故隱患的可視化高效管理。鼓勵儲能電站定制安全保險,強化安全設施配置,制定完善專業人員培訓考核制度,提高風險處置能力。
秉持人類命運共同體理念,充分利用多邊和雙邊合作機制,加強能源電子各領域的交流對話,促進能源電子領域貿易和投資自由化便利化,推動建設公平合理、合作共贏的全球秩序和能源體系,服務應對氣候變化和新能源革命大局。在相關國際組織和區域合作等框架下,推動政府部門、研究機構、行業協會、企業間的交流互動,堅持市場驅動和企業自主選擇,提升能源電子產業國際合作的水平和層次。
立足國內大循環、促進國內國際雙循環,統籌利用國內國際兩個市場、兩種資源,統籌推動能源電子產業發展。鼓勵企業依托綠色“一帶一路”建設等機制,加強全球化布局,深化國際產能合作,構筑互利共贏的產業鏈供應鏈合作體系。推動能源電子產業國際合作向共同研發、聯合設計、市場營銷、國際品牌培育等高端環節延伸。積極構建全球產業鏈體系,鼓勵企業依法合規開展投資、建立研發及產業中心,建設全球營銷和服務體系。
加強能源電子產業發展組織領導,堅持系統思維,建立推動產業高質量發展的協調機制,地方有關部門加強協同和上下聯動,共同研究能源電子碳足跡、推進大產業大市場建設等重大問題。深化全局觀念,加強頂層設計,強化央地協調工作力度,鼓勵地方出臺配套支持政策。開展能源電子領域“揭榜掛帥”和試點示范,支持舉辦創新比賽和行業大會,鼓勵行業協會、產業聯盟、研究機構等加快建設和發展,充分發揮行業組織公共服務和支撐作用。
充分利用中央及地方相關渠道,落實相關優惠政策措施。加快培育一批以專精特新“小巨人”企業、制造業單項冠軍企業、產業鏈領航企業為代表的能源電子優質企業。研究建立能源電子產業綠色發展指導目錄和項目庫,發揮國家產融合作平臺作用,開展多層次融資對接活動,不斷提高金融服務的精準性、針對性和匹配度。綜合運用信貸、債券、基金、保險等多種金融工具,加大對能源電子產業鏈供應鏈的支持力度。鼓勵銀行機構立足職能定位,聚焦主責主業,規范開展金融產品和服務創新,助力能源電子產業發展。
發揮市場在資源配置中的決定性作用,推動建立公平競爭、健康有序的市場發展環境。充分利用各類產業基金,為能源電子產業發展提供長期穩定資金。在審慎評估的基礎上,引導社會資本等設立能源電子領域多元化市場化產業投資基金,探索社會資本投資新模式。建立健全能源電子產業企業信用體系,推行企業產品標準、質量、安全自我聲明和監督制度。推動完善光伏發電等價格形成機制,研究制定儲能成本補償機制,提高新能源投資回報率。
加強能源電子人才隊伍建設,完善從研發、轉化、生產到管理的多元化、多層次培養體系。優化人才評價和激勵制度,暢通人才流動渠道,加強能源電子職業教育和普通教育相互溝通、職前教育和職后教育有效銜接。創新人才培養模式,鼓勵高校加快能源電子相關學科專業建設,開展高素質人才聯合培養和科學研究,推進與世界高水平大學和學術機構的合作交流。深化能源電子領域產教融合,鼓勵校企聯合開展產學合作協同育人項目,探索產教融合創新平臺建設。
工業和信息化部
教育部
科學技術部
中國人民銀行
中國銀行保險監督管理委員會
國家能源局
2023年1月3日
責任編輯: 李穎
標簽:工信部,大型風光電基地建設