全球能源短缺的問題日益嚴重,太陽能以其儲量龐大、可再生、低污染、持久供應等優點受到了各國的普遍關注。有專家預測,到2050年,太陽能將占人類使用能源的35%以上,成為第一大能源。而在太陽能光伏領域,中美可以說是棋逢對手。中國有句古話“知己知彼百戰不殆”。那么我們來看一看美國政府是如何扶持太陽能光伏產業,如何制定相關政策的...
一、美國光伏產業政策
1、美國聯邦光伏產業政策
聯邦政府支持可再生能源發展的一攬子政策,主要包括聯邦財政激勵計劃和律法規、標準、約束性指標等管理類政策兩人類。
(1)聯邦財政激勵計劃與全球超過75個國家和地區實行的太陽能補貼政策不同,美國的光伏發電驅動主要是獲得稅收減免的補助,以降低光伏系統投資成木。稅收優惠與減免是聯邦政府促進可再生能源發展最主要的財政激勵措施。貸款擔保項目主要有能效抵押貸款擔保、能源部貸款擔保、農業部美國農村能源貸款擔保。聯邦政府專門設立基金用于扶持可再生能源發展和推進能效改進目前主要的基金有美國能源部部落能源基金及美國農村能源基金詳見表1。

(2)聯邦法律法規、標準、約束性指標等管理類政策除財政刺激計劃外,聯邦政府還頒布了一系列匯;律法規、標準、約束性指標等管理類政策,旨在為可再生能源發展創造新的市場空間。美國有關可再生能源的聯邦法律法規到目前為至已經接近近10部,大力推進了可再生能源的發展同時聯邦政府制定了各類有強制性的標準及約束性指標,具體包括可再生能源配額標準、家電能效標準、綠色能源購買目標和小型發電機并網標準等。
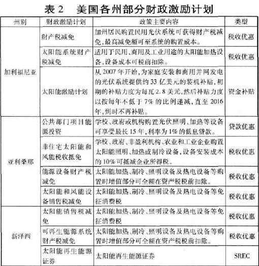
2、美國各州光伏財政激勵計劃及管理類政策
美國各州除適用聯邦政府制定的光伏相關財政激勵計劃外,也制定了一系列財政激勵計劃。在各州財政激勵計劃中,最主要的是稅收優惠。財政激勵計劃類型主要集中在稅收優惠,其中以財產稅優惠居多,其次是資金返還和貸款優惠。以美國2012年累計裝機量排名前10的州為例,分別介紹各州頒布可再生能源扶持政策現狀。各州部分財政激勵計劃列示如表2。


二、美國光伏市場發展
1、國際光伏市場
2012年國際光伏市場延續了上一年的跌勢。2013年,在歐洲傳統光伏市場補貼不斷削減、全球經濟環境仍然脆弱,以及貿易爭端依舊在影響著整個產業的大背景下,光伏市場發展重心逐漸向新興光伏國家傾斜,中美日光伏市場加快崛起。2013年國際光伏市場走出了三年來的低谷,2014年全球光伏裝機量將達到43GW。2013年美國市場與國際市場增長率基本持平(見圖1)。

2、美國光伏市場
自2010年以來,美國光伏發展持續強勁,2013年累計裝機量突破10GW。與其他光伏應用的領先國家相比,美國光伏市場在過去幾年的增長相對穩定,但仍然經歷了兩次波折,分別為2008年及2011年。第一次,美國聯邦投資稅收抵免政策(ITC)最初自2005年開始在施行至2008年底止。而2008年光伏產業由于不確定該政策是否會延長而引發了一輪搶裝潮,2008年新增裝機量298MW,環比增長86.25%。2008年12月,聯邦政府決定將ITC政策延長8年,2009年市場增速放緩。第二次,2009年簽署的1603法案計劃于2011年2月到期,由此引發了2010年美國光伏裝機量的激增,達到848MW,環比增長率達94.04%;隨著1603法案延期至2012年1月,又引發了2011年新一輪的裝機量激增,達到1.89GW,環比增長122.52%。2012年裝機量增速有所回落,至75.57%。2013年裝機量僅為3.8GW,較上年增長15.91%。
3、美國光伏市場預測
光伏產業雖然是一個新興產業,但就其本質來講,還是以加工為主的制造型產業,通過上述對美國光伏市場的分析可看出,光伏產業呈周期性波動。具體分析,主要受宏觀經濟與產業政策、光伏發電成本和產業產能擴張與收縮的影響。
首先,由于光伏發電的不穩定性及目前在經濟性上與傳統能源的差距,光伏產業需要大規模依賴政府補貼。目前美國光伏市場存在的最大不確定性為政策的不確定性。一方面,聯邦政府的光伏投資減免稅政策計劃于2016年到期,屆時是否會延期不得而知。但根據前兩輪政策到期引發的搶裝潮經驗,可以判斷在2016年之前投資減免稅政策的到期勢必會引發新的搶裝;另一方面,在州政府層面,加州光伏產能占全美40%,加州光伏市場在全美占重要地位。加州太陽能計劃(CSI,全美最大的電力用戶分攤補貼法案)計劃于2016年到期,但根據該計劃自身的特點,預測未來CSI的到期不會對美國光伏市場造成異動。
其次,對于太陽能等可再生能源而言,未來最大的亮點還是在于對于傳統化石能源的替代,跟傳統能源在經濟性上都存在差異,這也在一定程度上決定著產業的發展速度。根據上述對美國光伏市場供給的分析,美國光伏系統基礎成本逐年呈下降趨勢,將推動產業的上行。最后,除了政策支持和成本變動帶來的影響之外,另一個影響產業的關鍵因素就是產業產能的擴張與收縮。經歷了2011年產能擴張后,2013年將呈恢復性增長狀態。預計2014年美國光伏市場增長將有所恢復,有望由下行底部周期向下一輪成長周期轉換。
綜合上述分析,短期內美國光伏市場在成本推動和需求拉動的合力作用下將呈上升態勢。從長期來看,隨著光伏發電平價上網的實現,光伏產業的驅動力將從依靠政府補貼的模式轉向自發消費。而這種自我增長相比政策扶持更具可持續性,因此長期內看漲美國光伏市場。
三、結論與啟示
我國光伏產業真正的發展是在2006年,在這個快速發展的時期,太陽能光伏產業每年產量的增長幅度都超過了100%。然而,2008年10月的金融危機,使光伏產業受到重創。之后的三年,光伏產業經歷了低迷時期。
到2013年,光伏產業出現了曙光,這主要是因為2012年12月和2013年6月國務院兩次常務工作會議專題重點討論光伏產業問題,并出臺了戰略定位的“國六條”和“國八條”。再加上李克強總理為我國和歐洲的光伏“雙反”問題付出的努力,使得光伏產業獲得了生機。雖然我國政府關于光伏產業目前出臺很多支持政策,光伏產業發展勢頭看好,但是光伏產業起步較晚且存在著原料、市場、關鍵技術和設備都依賴國外的“三頭在外”的現狀不可否認。
我國光伏產業在國際市場上必然會遇到挑戰這是不言而喻的,如何更好地地迎接這些挑戰,我國政府的光伏產業扶持政策可能在很多方面還需要從競爭對手中得到一些啟示。對美國較為成熟的光伏產業政策剖析,能為我國光伏產業的健康蓬勃發展提供一些啟示。
美國聯邦政府雖然也對光伏產業制定補貼、稅收減免等政策,但是從其頒布的10余部管理類的政策可以看出,其最重要的效能是對各個州在光伏產業政策的制定和實施過程中的監管工作。各個州則根據自身特點制定相應的政策。我國的光伏產業政策多為從中央政府部門向各相關部委和省級地方政府傳達,再由這些部門和省級政府向縣市一級傳導,最后落實到光伏企業,這樣的傳導過程中極易出現協調性不一致的問題。
產業政策傳導的層級環節越多,越容易產生理解歧義和落實不到位等問題,在這方面我國尤其需要向美國的光伏產業政策學習。另外,美國無論是聯邦政府,還是各州政府頒布的貸款補貼和稅收激勵措施,到市場上去吸引風險投資者,在其背后都有一個高效發達的金融市場做后盾。在這方面是我國所欠缺的,所以我國應加快健全完善我國金融行業。
美國的光伏產業政策激勵對象十分廣泛,對學校、醫院、非營利機構、農業、工業企業及普通民眾都有相對應的扶持政策。我國的扶持政策則多針對大型企業的光伏項目。所以我國應擴大政策的激勵對象,出臺更多的“親民”扶持產業政策。
責任編輯: 李穎