“十三五”是浙江省全面推動能源生產和消費革命、加快建設國家級清潔能源示范省的關鍵期,也是光伏發電等可再生能源規模化、全面化推廣的重要階段。為指導我省“十三五”時期太陽能,特別是光伏發電快速、健康、有序發展,根據《浙江省能源發展“十三五”規劃》、《浙江省創建清潔能源示范省實施方案》,結合國家《關于促進光伏產業健康發展的若干意見》、《能源發展戰略行動計劃(2014—2020年)》以及《國家能源局關于做好太陽能“十三五”規劃編制工作的通知》等,編制《浙江省太陽能發展“十三五”規劃》。本規劃是指導浙江省“十三五”期間光伏發展的重要依據,規劃年限為2016—2020年。
一、發展基礎
(一)太陽能資源條件浙江省太陽能多年平均總輻射量在4220~4950兆焦/平方米之間,全省平均為4440兆焦/平方米左右,太陽輻射量處于全國中等水平。總的來說,浙江省輻射量的分布受地理緯度的影響不是十分顯著,而受地形影響較大,有著平原、盆地、海島輻射量較大,山區輻射量較小的分布特征。浙江省多年平均年總輻射分布圖見圖1。

圖1 浙江省多年平均年總輻射分布圖(兆焦/平方米)
(二)發展成就“十二五”期間,在國家和浙江省各項政策的大力扶持下,浙江省光伏發電開發應用實現跨越式發展,屋頂分布式光伏居全國領先,裝機規模、應用創新、產業帶動等均取得卓越成績,太陽能熱利用穩步推進。1.裝機規模連年翻番至2015年底,浙江省光伏發電裝機達到220萬千瓦,較2010年底不足3萬千瓦,增長了73倍,年平均增長率130%。其中,國家金太陽和光電建筑一體化示范項目總裝機容量41萬千瓦左右,規模位居全國第二;屋頂分布式光伏發電總裝機容量93萬千瓦,規模位居全國第一;農光互補、漁光互補等地面光伏電站總裝機86萬千瓦;家庭屋頂光伏發電并網2009戶。全省光伏發電應用全面進入規模化發展階段(詳見表1—1)。同期,浙江省以太陽能熱水器利用為主的太陽能熱應用繼續穩步推進,應用規模從2010年的920萬平方米增長至2015年1460萬平方米,年平均增長率為59%。
表1—1 2015年底浙江省光伏發電累計并網容量統計表

單位:萬千瓦序號地市屋頂分布式光伏電站地面集中式光伏電站合計1杭州15.112.227.32寧波11.9011.93溫州2.102.14湖州8.42028.45嘉興749.283.26紹興8.9210.97金華5.305.38衢州5.134.439.59臺州3.4811.410舟山0.0300.0311麗水0.600.6合計13486220
2.應用模式形式多樣
浙江省已逐步形成工業園區、經濟開發區等企業廠房屋頂大型分布式光伏、農光互補、漁光互補地面光伏電站、新建建筑光電建筑一體化以及家庭屋頂光伏等多種模式發展格局。建成了一批具有影響力的標桿項目,2012年杭州火車東站建成亞洲最大規模單體建筑屋頂光伏發電項目,2014年衢州江山建成具有多重經濟社會效益的大型農光互補地面光伏電站,2015年杭州桐廬建成國內技術成熟的大型工業廠房光電建筑一體化屋頂光伏發電項目等。
3.示范園區成功創建
浙江省積極推進分布式光伏發電應用示范區建設,嘉興光伏高新區、海寧經濟開發區、寧波杭州灣新區等10個經濟技術開發區、工業園區成功列入國家屋頂分布式光伏發電應用示范區,總容量達125萬千瓦,總投資約100億元,規模居全國首位。嘉興秀洲區“五位一體”屋頂分布式光伏發電推廣模式成為全國分布式光伏建設典型示范。
表1—2 浙江省國家屋頂分布式光伏示范區列表

4.技術創新體系初步形成
浙江省已初步形成支撐光伏基礎研究、產業化發展及市場應用開發的技術創新體系,擁有光伏制造產業核心工藝和應用技術研發的國家與省部級重點實驗室及高等院校產學研合作平臺,具備工藝、應用、儲能和裝備等重大核心技術的研發能力,省內大型光伏生產企業的部分光伏產品技術研發、產品質量等達到世界領先水平。
5.光伏企業做大做強
“十二五”期間,浙江省光伏產業經受住了國際光伏市場的大調整和歐美國家貿易“雙反”的考驗,成功培育了正泰、晶科、昱輝、福斯特、東方日升、環球光伏、浙大桑尼、同景科技等一批“面向全球、一體化服務”的光伏龍頭企業,光伏企業做大做強,光伏產業健康發展。目前,浙江省已成為全國光伏產品第二大生產基地,2015年全省光伏組件產量達10.8吉瓦,約占全國產量的26%,年銷售產值1300億元左右,光伏產業成為全省重要的支柱產業之一。
6.上下聯動形成共識
根據國家光伏產業戰略部署,浙江省各級政府高度重視并積極推廣光伏發電應用,省市縣上下聯動出臺一系列光伏發電建設、管理、價格、補貼等政策,為浙江省光伏發電建設創造良好發展環境。同時,設立浙江省可再生能源發展專項資金,加快省內清潔能源示范縣、示范鎮的創建,積極推動各地光伏發電等可再生能源發展。據初步統計,2013年以來,省市縣三級已出臺近30個支持光伏發展的政策文件。
(三)存在問題
1.開發水平仍然不高
通過“十二五”期間的快速發展,浙江省光伏發電發展雖然已形成一定規模,但在本省的電力裝機和電量消費占比仍然很小,尚具有巨大的發展空間。屋頂光伏發電點多面廣量小、地面光伏電站受土地等制約嚴重,影響了一些地方發展光伏發電的積極性,沒有從長遠考慮環境、社會、產業等綜合效益,沒有把發展光伏等清潔能源上升到社會責任的高度。
2.屋頂資源難落實
隨著光伏項目的不斷開發,工業園區、經濟開發區等大中型優質屋頂資源日益減少,一些屋頂業主對安全、防漏等顧慮、屋頂租賃收益預期過高等,造成部分屋頂難以落實。學校等公共建筑用電價格較低,項目收益較低造成投資商和屋頂業主的開發積極性不高。城市民用樓房屋頂所有權共有,安裝屋頂光伏需征求全體業主同意,并且利益歸屬樓房全體業主所有,實際操作難度大。
3.企業收益難保障
光伏發電尤其是屋頂分布式光伏在25年運營期內不可控因素較多,光伏企業收益難保障。房屋所有者變更、屋頂企業經營不善拖欠電費等,增加了光伏企業投資風險,農、漁光互補項目投資者與土地所有者簽約的租用周期往往較短,可能面臨租金成本上漲的風險。國家可再生能源電力附加資金發放滯后也造成項目建成初期現金流緊張,影響項目投資收益。
4.科技支撐較薄弱
浙江省光伏產業自主創新能力有待提升,高端制造研發和系統集成能力不足,造成中低端產能過剩,高端產能不足。全省光伏企業低小散問題依然存在,符合國家光伏“領跑者”認證計劃申請要求的浙江省光伏企業較少。浙江省太陽能熱水器企業多為中小民營企業,經營模式單一、產品同質化較嚴重、技術研發能力相對薄弱。
5.政策支持不同步
土地相關政策不明確,對仍能保障農作物生長和漁業生產的樁基用地和電池組件列陣用地的土地性質不明確,對是否征收土地使用稅或耕地占用稅也不明確。光伏電站與配套電網工程建設周期不匹配,造成光伏項目電源電網難以同步投運。
6.管理服務未到位
標準體系不夠健全,光伏電站設計、建設、驗收和評估標準尚不完善,光伏設備產品檢驗機制尚需健全,電站的設備、設計、施工和運維等質量難以保證,影響光伏系統長期穩定運行。政策執行不到位,浙江省已出臺的能耗雙控目標責任制,高耗能企業屋頂需安裝光伏發電系統等約束性政策,由于缺乏具體操作細則難以全面實施。缺少有效的投融資平臺,銀企對接機制不健全,特別是分布式光伏融資難度大。
(四)面臨形勢
1.清潔能源示范省建設對光伏發電發展提出新要求
面對全球氣候和生態挑戰,綠色發展理念逐漸深入人心,大力發展清潔能源已成為必然趨勢。光伏發電作為一種技術成熟、產業化程度高的清潔能源,受到各國的高度重視,紛紛出臺扶持政策措施,引導和鼓勵光伏發電快速、規?;l展。當前我國光伏發電裝機容量達到4300萬千瓦左右,居世界首位,初步規劃到2020年全國光伏發電裝機突破1.5億千瓦,發展空間十分廣闊。大力發展光伏發電是浙江省建設國家清潔能源示范省的重要舉措之一,到2023年全省光伏發電裝機容量將達到1000萬千瓦,目標明確,任務艱巨,全省光伏發電產業發展面臨著新的挑戰。
2.新型城鎮化和美麗鄉村建設為分布式光伏發電發展帶來新機遇
隨著浙江省新型城鎮化進程快速推進,集約、智能、綠色、低碳的新型城鎮化需要大規模清潔能源的支撐,給工業園區、公共建筑、工商企業屋頂建設分布式光伏發電帶來契機。初步統計,浙江省有效面積3000平方米以上以工業園區、公共建筑為主的建筑屋頂面積約4000萬平方米,可安裝分布式光伏500萬千瓦以上。同時,隨著浙江省美麗鄉村建設以及城鄉居民生活水平提高和綠色用能理念深入,民居建筑建設家庭屋頂光伏成為新的應用空間。根據統計年鑒,2014年浙江省戶籍數為1630萬戶,按6%的居民住戶安裝家庭屋頂光伏,全省可開發100萬戶家庭屋頂光伏,總規模約300萬千瓦。
3.農、漁業現代化為光伏發電發展創造了新理念
現代農、漁業向規?;?、集約化、設施化、綠色化發展,一方面需要光伏發電提供能源保障,另一方面也為光伏發電拓展了新的空間?;パa型光伏電站將光伏發電、現代農業種植和漁業養殖、高效農業設施三者有機結合,通過對農、漁業土地空間的立體利用,既發展了現代農、漁業,又克服了光伏發電的用地制約,實現了農、漁業與光伏的互利共贏、共同發展。據初步統計,利用全省荒山荒坡、設施農業用地、圍墾灘涂、魚塘水庫等建設農光、漁光互補地面光伏電站,規??蛇_1000萬千瓦以上。
4.技術迭代創新為光伏發電發展注入新活力
“互聯網+”、儲能等技術進步為光伏發電發展帶來突破性革命,使得光伏全產業鏈更加智能、高效、經濟和環保。光伏發電基礎材料、裝備制造和系統應用核心技術的突破都將極大的提高光電轉換效率,使光伏發電成本快速下降,不斷增強市場競爭力,形成可持續發展動力,逐步從非完全市場化走向市場化,實現量到質的飛躍。
二、總體要求
(一)指導思想
深入貫徹落實中央財經領導小組第六次會議重大決策部署,按照能源“四革命一合作”戰略思想和“創新、協調、綠色、開放、共享”五大發展理念,緊緊圍繞國家清潔能源示范省建設,以技術創新進步為核心,以智能電網建設為支撐,加快屋頂分布式、地面集中式、家庭戶用式光伏等太陽能利用,逐步形成“商業模式多樣化、政府管理信息化、資源交易市場化、運營管理智慧化”的光伏發電發展體系,推動全省光伏產業健康發展,不斷提高太陽能利用水平,為經濟社會可持續發展提供重要保障。
(二)基本原則
統一思想,加大力度。增強各地各部門加快發展太陽能應用重要性的認識,將光伏發電等可再生能源開發放在地方項目優先支持突出地位。通過積極制定出臺地方支持政策等方式,統一思想,形成合力,加大光伏發電等可再生能源發展力度。
因地制宜,差異發展。根據大型工業園區、荒山荒坡和城鄉住戶屋頂等不同建設場址,分類有序發展大型屋頂光伏、互補型地面光伏電站和千家萬戶家庭屋頂光伏等。針對沿海地市與內陸山區、經濟發達地區與貧困地區以及海島等不同地域特點,因地制宜發展農光、漁光互補光伏電站、分布式光伏、光伏小康以及海島多能互補微網獨立系統等光伏發電應用。
技術支撐,產業關聯。重視光伏發電技術創新和成本降低,加強技術研發和科技創新體系建設,推動產業技術進步和自主創新能力提升,支撐應用市場發展,帶動光伏應用產品制造、施工建設、設計咨詢、運行維護等關聯產業發展。
體制創新,強化考核。以問題為導向,完善光伏發電等可再生能源發展機制,加快建立和完善綠色電力證書交易市場和對燃煤發電企業非水可再生能源配額考核制度,為光伏發電等可再生能源開發利用營造良好的市場環境。
(三)發展目標
依靠技術進步和應用創新,全面加快實施光伏發電多元化應用,重點推進技術先進、效益綜合的光伏發電應用示范區、示范項目建設。利用大型工業園區、經濟技術開發區以及大型工商企業廠房等屋頂,規?;l展屋頂分布式光伏;利用荒坡荒地、沿海灘涂、設施農業用地等因地制宜、多能互補建設農光、漁光互補地面光伏電站;利用鄉村、城市既有和新建家庭屋頂,實施全省百萬家庭屋頂光伏工程建設。
至2020年,全省光伏發電總裝機規模800萬千瓦以上,其中,屋頂分布式光伏電站360萬千瓦以上,地面集中式光伏電站440萬千瓦以上,家庭屋頂戶用光伏100萬戶以上。另外,至2020年全省太陽能熱利用集熱面積達到2000萬平方米以上。
三、主要任務
(一)全力推動屋頂分布式光伏發電
在具備屋頂資源、就近接入、就地消納等建設條件的地區,全力推動屋頂光伏發電的開發建設,重點在全省大型工業園區、經濟技術開發區等工業廠房電力消納集中區,連片建設大型屋頂分布式光伏發電系統;加快推進商場、學校、醫院等公共建筑屋頂光伏發電系統建設;積極開發新建廠房和商業建筑等光電建筑一體化光伏發電系統,逐步形成多元化的分布式光伏利用市場。
到2020年,全省屋頂分布式光伏建設規模達360萬千瓦以上。
(二)有序推進地面集中式光伏發電
充分利用荒山荒坡、沿海灘涂、設施農業用地以及魚塘和水庫水面等,因地制宜,有序開發農光互補、漁光互補等集中式光伏電站。在衢州、金華、麗水、紹興等設施農業用地、丘陵山地豐富地區,積極發展農業大棚、農業種植等農光互補光伏電站。在寧波、臺州、溫州、湖州等魚塘和水庫豐富地區,積極發展漁光互補光伏電站。積極探索地面光伏電站、漂浮式水面光伏電站與現代農業種植和漁業生產等有機結合的發展模式,切實發揮光伏電站多能互補的綜合效益。
到2020年,全省地面集中式光伏電站建設規模達440萬千瓦以上。
表3—1 浙江省光伏發電規劃布局表

(三)全面實施家庭屋頂光伏發電
在全省范圍內,選擇有條件的農村獨立住宅、新建民用建筑、新農村集中住房、城市高(多)層住宅小區、別墅排樓、貧困農戶等各種類型民居屋頂,全面發展家庭屋頂光伏應用。堅持以市場推動為主,政府做好服務引導,鼓勵國有資本、社會資本、銀行保險等積極參與家庭屋頂光伏建設。同時,嚴控家庭屋頂光伏建設質量和美觀協調,通過提供設計導則、布局范例、安裝規范以及示范推廣等途徑,將家庭屋頂光伏建設成為美麗鄉村、美麗浙江的一道風景,切實杜絕造成新的屋頂污染。
開展光伏幫扶工作,實施全省光伏小康工程建設。對2014年底調查認定的年收入低于4600元的低收入農戶和省級結對幫扶扶貧重點村實施家庭屋頂光伏工程建設,使低收入農戶和扶貧重點村通過家庭光伏發電收入,獲得長期、穩定的增收,鞏固“消除4600”成果,解決扶貧重點村集體經濟收入薄弱問題。
到2020年,全省完成100萬戶以上家庭屋頂戶用光伏建設,其中光伏小康工程20萬戶以上,總裝機容量達到300萬千瓦左右,其中光伏小康工程120萬千瓦左右。
(四)做好配電網改造升級
抓緊實施全省配電網,特別是新一輪農網改造升級工程,重點加強衢州、麗水、湖州以及溫州洞頭、文成、泰順,金華磐安,臺州三門等負荷較小、電源較多地區的電網建設投資力度。進一步完善農村、中心鎮等配電網網架,提高配電網電壓等級,擴充變電容量,加快智能電網建設,確保滿足光伏發電項目及時并網和發電量全額消納,支持光伏發電上網模式(全額上網或自發自用余額上網)的自主選擇。
到2020年,全省配電網建設投資700億元以上,其中,農網建設投資400億元以上,推動城鄉電網更加堅強,基本滿足麗水、衢州等電網相對薄弱地區地面光伏電站和鄉村百萬家庭屋頂光伏發電的并網需求。
(五)穩步推進太陽能光熱應用
進一步推廣太陽能熱利用技術,以城市綜合體、學校、醫院、賓館、飯店、公共浴室、大型居住區等屋頂為主,安裝太陽能集中供熱水系統。加強宣傳引導,實施財政補貼,結合城市住宅小區和新農村建設,在民用建筑中大力推廣利用太陽能熱水器。加快探索建筑屋頂太陽能熱水器和光伏發電系統一體化應用的創新模式。
到2020年,全省太陽能熱水器推廣利用面積達到2000萬平方米。
四、重點工程
(一)分布式光伏示范園區工程加快建設嘉興光伏高新區、杭州桐廬經濟開發區、海寧經濟開發區等國家級屋頂分布式光伏示范區。同時,進一步挖掘省內經濟發達、用電負荷大的工業園區、經濟技術開發區等集中連片工商企業廠房屋頂,新建省級屋頂分布式光伏發電應用示范區。到2020年,全省建成裝機5萬千瓦以上大型屋頂分布式光伏發電應用示范園區20個以上。
表4—1 浙江省屋頂分布式光伏應用示范區規劃布局表

(二)大型地面光伏電站基地工程
利用寧波、臺州、溫州等沿海地市的灘涂,逐步建設10萬千瓦級大型漁光互補地面光伏電站基地;利用衢州、湖州、金華和麗水等地市荒山荒坡、設施農業用地,標準化建設農光互補地面光伏電站基地,總結已有農光互補光伏電站建設經驗,加快推動光伏與現代農業種植技術的有機結合,形成集綠色能源、高效農業、旅游觀光、科普教育等為一體的10萬千瓦級大型農光互補地面光伏電站基地。利用水庫、河道等水面,加快探索漂浮式、拉線式水面光伏電站技術,示范性建設光伏與水面生態提升相結合的水面光伏發電示范工程。
到2020年,全省建成3個以上10萬千瓦級大型漁光互補地面光伏電站基地;5個以上10萬千瓦級大型農光互補地面光伏電站基地以及3個以上水面光伏發電示范工程。
(三)百萬家庭屋頂光伏工程
利用鄉村已有民用建筑、新建民用建筑、城市集中住宅小區以及貧困農戶等千家萬戶民居建筑屋頂,標準化、普及化推動百萬家庭屋頂光伏工程建設。到2020年全省建成家庭屋頂光伏100萬戶以上,總裝機容量300萬千瓦左右(規劃布局見表4—2),主要如下:
——結合“美麗鄉村”建設,至2020年,在全省鄉村既有獨立住宅、新農村集中連片住房等,建成家庭屋頂光伏40萬戶以上。
——結合光電建筑一體化建設,至2020年,在全省城鄉新建住房、城市新建高(多)層住宅小區等,建成家庭屋頂光伏20萬戶以上。
——結合城市現代化建設,至2020年,在全省城市、縣主城區高(多)層住宅小區、別墅排樓等既有建筑屋頂,建成家庭屋頂光伏20萬戶以上。
——結合光伏小康工程建設,至2020年,在淳安等26個加快發展縣和婺城、蘭溪、黃巖3個區(市)的2014年底調查認定18萬戶年收入4600元以下低收入農戶和2100個省級結對幫扶扶貧重點村,開展光伏小康工程建設,建成家庭屋頂光伏20萬戶以上。
表4—2 浙江省百萬家庭屋頂光伏工程規劃布局表

表4—3 浙江省百萬家庭屋頂光伏工程實施時序表

(四)光伏先進技術應用工程
積極鼓勵互聯網、智能電網、先進儲能等技術,在大型建筑、工業園區、島嶼、城鎮等不同規模范圍內,特別是新建區和用能擴容區的探索應用,開展光伏等可再生能源與天然氣等化石能源相結合的多能互補示范項目、微電網示范項目以及“互聯網+”智慧能源示范項目等先進技術應用工程建設。
到2020年,全省建設10個以上包含光伏發電的多能互補、“互聯網+”智慧能源以及微電網等示范項目。
(五)光伏發電應用示范區工程
以促進城鎮、鄉村可持續發展為目標,結合新型城鎮化、新農村建設,按照“新城鎮、新能源、新生活”的發展理念,充分利用城鎮鄉村可再生能源資源,加快國家新能源示范城市(包括嘉興秀洲區中德新能源示范城市),以及省清潔能源示范縣、新能源示范鎮、家庭光伏示范村等建設,積極推動以光伏發電為主的可再生能源技術在城鄉供電、建筑和交通等領域應用。
到2020年,全省建成30個500戶以上家庭屋頂光伏應用示范鎮,100個200戶以上家庭屋頂光伏應用示范村。
五、保障措施
(一)強化規劃引領和計劃制定
充分發揮全省太陽能發展規劃的引導作用,按照規劃確定的建設指標和重點項目布局,各設區市要抓緊制定地方光伏等可再生能源發展規劃,并做好與地方國土、建設、水利、林業、電網等其他規劃的銜接。按照總體規劃目標任務,制定全省地面光伏電站、百萬家庭屋頂光伏等太陽能發展年度計劃。各設區市要根據年度計劃約束性指標,明確年度工作重點,對大型項目要倒排工期節點。建立光伏發電規劃、計劃和重點項目一體化的管理機制,加強實施情況動態監測和評估,按規定程序適時進行調整。
(二)強化政策支持和責任落實
鼓勵各地根據實際情況,積極制定分布式屋頂光伏、地面光伏電站以及家庭屋頂光伏等太陽能發展的支持政策,將光伏等可再生能源項目建設放在更加突出的位置。各地要切實承擔起光伏發電項目建設推進和協調管理的主體責任,積極協調解決光伏發展中出現的土地、林地等關鍵問題,鼓勵參照全省百萬家庭屋頂光伏工程建設的推進協調機制,建立相應的地方推進機制,明確部門責任,研究建立實施績效考評制度,強化實施過程中的督查考核,形成推進合力,行之有效地推動地方太陽能應用發展。
(三)強化標準建設和試點示范
嚴格按照《既有民用建筑屋頂太陽能光伏發電系統應用技術導則》和《農村新建建筑可再生能源一體化應用技術導則》相關要求,規范太陽能光伏等可再生能源建筑一體化應用工作,實現太陽能利用設施設備與建筑及周邊環境相協調。探索建立農光互補、漁光互補光伏電站建設標準,規范化推進電站建設,切實達到農、漁業增效的效果,保障農光互補、漁光互補光伏電站高質、有序建設。高標準建設清潔能源示范縣、新能源示范鎮以及光伏發電應用示范區,提高示范區光伏組件轉化率、光伏系統安裝效果、多能互補實施等標準要求,切實達到示范試點標桿帶動作用。
(四)強化模式創新和工作保障
鼓勵各地深化探索光伏養老、光伏貸等家庭屋頂光伏推廣模式,不斷總結完善家庭屋頂光伏建設、融資、運維等市場化推進模式。通過微電網示范項目建設積累可持續、可推廣的試點示范成功經驗,推動光伏發電等分布式能源供應側改革,探索區域內直接交易等商業模式。積極探索大型工業園區屋頂光伏、地面光伏電站發電直供以及工業園區內光伏發電消納交易等模式。各地各有關部門需加強太陽能項目專項資金及補貼管理,落實光伏項目稅收支持政策,支持光伏項目業主落實項目融資。國網公司有效簡化光伏項目并網流程,做好光伏項目并網服務,加快麗水、衢州等電網薄弱地區配網建設,有效提高光伏電價附加結算效率。各地要加大光伏發電等可再生能源發展必要性、重要性以及經濟性的宣傳,在全社會營造推進光伏發電應用的良好氛圍,有效調動各方積極性。
六、投資估算與社會影響評價
開發利用太陽能資源是調整能源結構、實施能源可持續發展的有效手段。項目建成后,可以改善區域電源結構,緩解當地電力供需矛盾,促進當地經濟發展,增加就業機會,提高人民群眾節能意識,對浙江省太陽能產業發展有著積極的推動作用,具有良好的經濟與社會效益。
根據現有光伏設備市場情況,初步估算浙江省光伏發電項目年等效滿負荷利用小時數約1000小時。參照浙江省已建光伏發電項目投資造價,屋頂分布式光伏項目單位千瓦靜態投資約7500元/千瓦、集中式光伏項目約6500元/千瓦。
根據浙江省光伏項目規劃目標,預計到2020年光伏項目投資總額達550億元左右;項目建成后每年將提供清潔電力80億千瓦時,減少CO2排放97萬噸,每年增加稅收約12億元。此外還將帶動浙江省電網配套建設、運行管理等延伸產業的發展,提供大量的勞動就業機會,其中設備制造、工程施工、運行管理環節吸納的勞動力最多。估算至2020年浙江省光伏發電項目將創造2萬個以上的就業崗位。
表6—1 社會經濟效益分析統計表

附件:1.浙江省太陽能發展“十三五”規劃分布圖

2.浙江省百萬家庭屋頂光伏工程重點鎮、重點村分布圖
杭州市百萬家庭屋頂光伏工程重點鎮、重點村分布圖


寧波市百萬家庭屋頂光伏工程重點鎮、重點村分布圖


溫州市百萬家庭屋頂光伏工程重點鎮、重點村分布圖


湖州市百萬家庭屋頂光伏工程重點鎮、重點村分布圖


嘉興市百萬家庭屋頂光伏工程重點鎮、重點村分布圖


紹興市百萬家庭屋頂光伏工程重點鎮、重點村分布圖


金華市百萬家庭屋頂光伏工程重點鎮、重點村分布圖


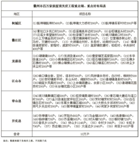
衢州市百萬家庭屋頂光伏工程重點鎮、重點村分布圖


臺州市百萬家庭屋頂光伏工程重點鎮、重點村分布圖


舟山市百萬家庭屋頂光伏工程重點鎮、重點村分布圖


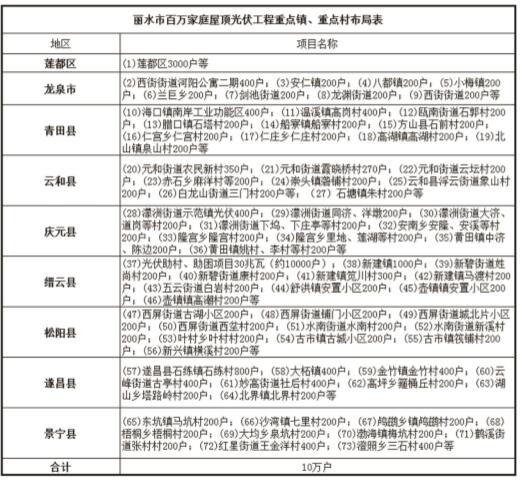
麗山市百萬家庭屋頂光伏工程重點鎮、重點村分布圖


責任編輯: 李穎